2025年09月18日 09:21:53 来源:东莞市宇匠数控设备有限公司 >> 进入该公司展台 阅读量:4
1 引言
X62W 型加工中心是一种多用途的卧式加工机床,良好的加工性能使其得到了广泛的应用,但它的电气控制部分大多数还是采用传统的继电器接触器控制,这种控制方式接线复杂, 维修费时机械元件重复使用率较低,易导致电气故障率偏高。
PLC 控制系统控制稳定可靠,维修方便,更能适应现代加工工艺流程变更快的特点,通过用PLC 对X62W 加工中心的电气控制部分进行改造,无论从经济效益和生产效率都会有很大的提高。
2 X62W加工中心论述
2.1 X62W机械部分组成
X62W 型加工中心,电力拖动部分采用三相笼形异步电动机,其中铣刀旋转运动为主运动与工作台的进给运动分别由单独的电动机拖动。其机械部分主要由床身,悬梁,刀杆支架,主轴,工作台和升降台等几部分组成;铣刀加工有顺铣和逆铣,铣刀装在刀杆上,刀杆一端与主轴相连,另一端装在刀架上,以进行切削加工;加工中心升降台可沿加工中心前面垂直导轨上下移动,进行上下方向的进给加工,在升降台的上面,水平导轨上装有溜板;回转盘在溜板上部,回转盘可以单向转动,工作台的运动为进给运动。
2.2 X62W加工中心控制电路分析
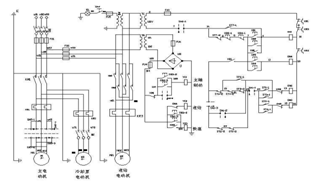
X62W 的原电气原理图如图1 所示。X62W 型加工中心是由三台电动机共同完成各种加工时的动作功能。M1 为主轴电动机,M2 为工作给进电动机,M3 为冷却泵电动机,三台电动机都具有可靠的短路保护和过载保护。整个电气原理图有主电路,控制电路和照明信号电路三部分。

图1 X62W电气原理图
2.2.1 主电路分析
主电路部分在电气原理图左侧,X62W 共有三台异步电动机,M1 是主轴电动机,驱动铣刀进行铣削加工;M2 是进给电动机,;M3 是冷却泵电动机,供应冷却液。三台电动机采用熔断器作短路保护,用热继电器作过载保护,交流接触器还有欠压失压保护。主轴电动机在工作过程中不频繁的正反转,用组合开关SA5 手动控制换向。而进给电动机在工作过程中要频繁的拖动工作台上下前后左右的移动,所以在此电路中采用接
KM2 和KM3 两个交流接触器进行换向。冷却泵电机M3 要求在主轴电动机M1 起动后才能起动,具体的操作有手动开关
SA3 控制。
2.2.2 控制电路分析
(1)主轴电动机的控制
在X62W 上为操作方便,主轴电机用两地控制,工作台上安装按钮SB1 和SB3.,床身上安装着另一组按钮SB2 和SB4,交流接触器KM1 控制主轴电动机M1 的起动和停止,YC1 电磁离合器控制主轴的制动,ST7 是主轴变速瞬时冲动的点动开关。
(2)进给电动机的控制
左右进给手柄置“左”,压下ST2,传动链搭合左右进给丝杠,KM2 线圈得电,M2 正转,工作台向左进给。
左右进给手柄置“右”,压下ST1,传动链搭合左右进给丝杠,KM3 线圈得电,M2 反转,工作台向右进给。上下和前后进给手柄置“上”,压下ST4,传动链搭合上下进给丝杠,KM3 线圈得电,M2 反转,工作台向上进给
上下和前后进给手柄置“下”,压下ST3,传动链搭合上下进给丝杠,KM2 线圈得电,M2 正转,工作台向下进给。
上下和前后进给手柄置“前”,压下ST3,传动链搭合前后进给丝杠,KM2 线圈得电,M2 正转,工作台向前进给。
上下和前后进给手柄置“后”,压下ST4,传动链搭合前后进给丝杠,KM3 线圈得电,M2 反转,工作台向后进给。
进给过程需要变速时,先通过进给变速盘选择好速度后。速度调整过程中,行程开关ST2 被挡块压下,接触器KM2 线圈通电,接触器KM2 主触点控制电机M2 运行;当变速盘复位后, 行程开关ST2 复位,电机M2 断电停止运转。
在手柄推进的过程中,挡块压下行程开关 ST2,接触器
KM2 得电动作,变速盘复位后行程开关ST2 复位,接触器KM2主触点断开,电机M2 断电停止,进给变速时的瞬时点动 结束。转换开关SA1 控制圆形工作台的工作,当开关SA1 在接通
位置时圆工作台可以旋转,此时:触头SA1-1 断开,触头SA1-3 断开,触头SA1-2 闭合,接触器KM2 线圈通电,接触器KM2 主触点闭合电动机M2 通电运行,圆形工作台通过一根专用轴带动做旋转运动。
冷却和照明控制,冷却泵电机M3 要求在主轴电动机M1 起动后才能起动,具体的操作有手动开关SA3 控制。照明电路采用36V 安全电压,通过SA4 手动控制。
3 X62W加工中心控制线路的PLC 改造及实现
3.1 改造方案的确定
1)不改变原有的操作方法。
2)用PLC 软继电器代替中间继电器以简化电路,其他控制元件不变。
3 )控制线路中还用热继电器作过载保护。
4 )指示灯接线方法不变。
5 )主轴、进给变速箱操作方法和原来加工中心相同。
3.2 控制要求
X62W 经 PLC 改造后应能够满足原来所有的控制要求。包括:
1)主轴电动机M1 有过载和短路保护,两地控制,能够正反转,采用电磁制动。
2)工作台进给电动机M2 有过载和短路保护,能够正反转, 空行程时可快速移动。
3)冷却泵电动机M3 有过载和短路保护,在铣削加工时手动控制提供切削液。
4)主轴电动机M1 起动以后工作台电动机M2 才能起动工作的顺序控制要求。
3.3 PLC 选型
I/0 点数是PLC 选择的重要参数之一,PLC 输入输出点数可根据原继电器控制电路来计算X62W 加工中心输入输出共需19 点。通过计算、后续功能扩展和其他辅助功能的需要,这里我们选用松下FP0-C16 型PLC,用其扩展之后的FP0-E16 输入输出点数为32 点。
3.4 分配I/O 表

3.5 梯形图
结合机床电气控制的基本原理,按照PLC 梯形图程序设计的原则。设计出的梯形图如下:

图2 X62W铣床梯形图
广泛工具就是计算机辅助设计CAD,还有计算机辅助指导
CAM。另外,计算机图像处理技术在室内设计以及机械设备设计方面也有着十分广泛的应用。在当前电子工业生产方面,在对集成电路及印刷电路板进行设计的过程中,也需要对计算机图像处理技术进行利用,并且在实际应用过程中表现出较明显优势。比如,CAD 技术就是通过微型机建模方法对工程图纸进行合理设计,对于三维星际建模而言,其主要就是由二维信息中对相关三维信息进行提炼,并且适当处理这些三维信息,在此基础上使三维信息与二维信息之间实现有效对接,进而使星体重新构建得以实现。此外,计算机图像处理技术在地形图纸及测绘方面也有着十分广泛的应用,对于相关地形地貌及自然资源图也需要对该技术进行利用。因而地形测绘工作人员可利用三维地形图或者平面图对自身所收集相关信息进行存储, 从而提供较好的依据,使层进行较好的决策。在此基础上也就能够对自然资源进行较好的利用,得到更加理想的效果。
3.2 计算机辅助设计应用
在产品研发过程中,需要相关研发人员利用参数形式在计算机中输入研发流程步骤,一方面可在研发过程中提供相关指导,另一方面也能够监控产品设计质量及形状,从而使设计的产品性能具有较好的保障。在实际操作过程中,通过将计算机绘图平台引入,不但能够使实际人员工作效率得以较大程度的提升,并且可使产品质量得以较好的改善。比如,在对汽车零件进行开发设计时,利用实物测试方式才能够得到相关实验结果,并且对实验结果进行分析,对于这种方式而言,必然会浪费不必要的人力资源及物力资源,并且实验结果精准性也很难得到较好的保障。而通过数字化进行汽车零件设计,可使工作人员设计效率得以有效提升,在产品设计准确性方面可提供更加理想的保障。另外,利用CAD 技术能够模拟实验过程,并且能够对零件安全性能及结构强度等进行较好的评定,从而使零件安全性及结构强度能够得到更加理想的保障,从而得到更加理想的设计效果[2-3]。
4 结语
计算机图形图像处理技术作为一项专业性较强的技术,在很多领域及行业内有着广泛的应用,并且发挥着越来越重要的作用。在计算机图像处理技术应用及发展过程中,为能够得到更加理想的效果,应当对有关关键技术较好地掌握,并且充分把握该技术的具体应用。在实际生产及设计中,对计算机图像处理技术进行较好的应用,能保证产品设计取得更加理想的效果。