广告招募

当前位置:中非贸易网 > 技术中心 > 所有分类

低温冷却液循环泵的注意事项及故障维修

2025年09月23日 09:46:52      来源:上海秋佐科学仪器有限公司 >> 进入该公司展台      阅读量:10

分享:

DLSB-系列低温冷却液循环泵,是采用机械制冷的低温液体循环设备,可提供恒流恒压循环冷却液体,以满足电子显微镜、电子探针、超高真空溅射仪、X光机、激光器、反应釜、加速器等用来降低仪器工作温度的需要。对于工作在水源缺乏、水质不佳或较高温度下需用恒流恒压水冷却的仪器来说,该机是保证仪器正常工作的*设备。本产品具有提供低温液体、低温水浴的作用;可以结合旋转蒸发器、真空冷冻干燥箱、循环水式多用真空泵、磁力搅拌器等仪器进行多功能低温下的化学反应作业及药物储存。
  DLSB低温冷却液循泵特别适用于需要维持低温条件下工作的各种化学、生物、物理实验室,是医药卫生、食品工业、冶金工业、大专院校科研院所实验室*实验室设备。
  DLSB低温冷却液循泵注意事项
  ★ 室温和湿度
  DLSB低温冷却液循泵正常工作室温范围≤25℃,湿度范围为≤60%,超过此范围将影响本仪器的安全性能和使用性能。
  ★ 移动仪器
  液槽注液后严禁随意搬运仪器或使仪器倾斜,以避免工作介质侵入机件造成危险或机件受损。
  ★ 通风防尘
  仪器四周有散热孔部位应留有足够空间且防尘良好,将本仪器远离暖气设备和避免阳光直射。
  ★ 电源
  电源电压AC220V,50Hz,应有良好的接地系统,并配有标准三极安全插座。
  电源电压AC380V,50Hz,控制电压220V,50Hz,电源接头为三根火线,一根零线,机内有相序保护器。

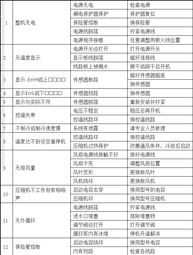
低温冷却液循环泵的常见故障排除方法

版权与免责声明:
1.凡本网注明"来源:中非贸易网"的所有作品,版权均属于中非贸易网,转载请必须注明中非贸易网。违反者本网将追究相关法律责任。
2.企业发布的公司新闻、技术文章、资料下载等内容,如涉及侵权、违规遭投诉的,一律由发布企业自行承担责任,本网有权删除内容并追溯责任。
3.本网转载并注明自其它来源的作品,目的在于传递更多信息,并不代表本网赞同其观点或证实其内容的真实性,不承担此类作品侵权行为的直接责任及连带责任。其他媒体、网站或个人从本网转载时,必须保留本网注明的作品来源,并自负版权等法律责任。 4.如涉及作品内容、版权等问题,请在作品发表之日起一周内与本网联系。