2025年11月19日 11:22:33 来源:广州市明美科技有限公司 >> 进入该公司展台 阅读量:6
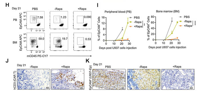
急性髓性白血病 (AML) 是一种起始于骨髓的血液系统恶性肿瘤,也是成年人中常见的急性白血病。鉴于这种疾病的预后普遍较差,5 年生存率仅为 27.4%,因此迫切需要创新疗法来治疗AML。CD19 嵌合抗原受体 (CAR) T 细胞疗法已经在B细胞恶性肿瘤中显示出令人印象深刻的临床治疗活性,国内的CAR T治疗产品也于近日正式获批。CAR-T 细胞同样被认为是治疗 AML 的一种具潜力的免疫学治疗方法。在过去的几年里,该领域取得了一系列进展, 然而,在急性髓系白血病患者中尚未取得类似的疗效。目前已有的临床试验显示,CAR-T细胞未能有效患者骨髓中的AML细胞,患者的治疗效果与骨髓中的浸润的CAR-T细胞呈相关性。

近日,中国科学技术大学生命科学与医学部魏海明教授课题组在揭示CAR-T治疗AML疗效不佳的潜在原因上取得重要进展,相关研究于10月7日正式以“Rapamycin pretreatment rescues the bone marrow AML cell elimination capacity of CAR-T cells”为题发表在Clinical Cancer Research,该研究揭示了CAR-T细胞治疗AML疗效不佳的潜在原因之一,并展示了一种简单的预处理方法---雷帕霉素预处理,即可有效增强CAR T清除骨髓AML细胞的能力。
研究人员使用明美倒置荧光显微镜MF50和明美成像分析软件构建了显微成像分析系统,通过免疫组织化学 (IHC) 染色观察靶向EpCAM的CAR-T在不同情况下对AML细胞的清除效果,发现雷帕霉素预处理能有效提升治疗效果。
倒置荧光显微镜
MF52-N
(MF50升级款,效果更优)
应用范围:细胞组织,透明液态组织
观察方式:荧光、明场、相差
标准配置物镜:4X、10X、10XPH、20XPH、40X
内置式0.75X接口,可兼容1.2英寸以下所有相机类型
常搭配相机:MSX2、MS23、MS60、MS23-H

倒置荧光显微镜 MF52-N是本研究使用的MF50的升级版,光路设计经过改进,成像质量更高,外观经过升级更加紧凑,荧光模块也经过数显升级,给更准确地记录使用的荧光通道和光强。
科研级显微相机MS23
本次研究使用的显微相机是明美MS23,采用1/1.2英寸CMOS传感,能实现230W像素40fps的高灵敏度、高色彩还原成像,是适合用于FISH等成像使用的科研级显微相机。
Clinical Cancer Research杂志在同期刊登了MD Anderson 癌症中心Naval Daver 博士发表的以“Lowering mTORC1 Drives CAR-Ts Home in Acute Myeloid Leukemia”为题的评述文章,称“这些新发现对于白血病的细胞治疗领域具有重要意义,可能为改善 AML 的CAR-T细胞疗法领域提供重要的拼图,这是一个众人兴趣日益浓厚且需求尚未得到满足的领域”。
魏海明教授,郑小虎教授为本文的共同通讯作者,中国科学技术大学生命科学与医学部粘志刚博士为本文的主要作者,该研究工作获得了国家自然科学基金委的经费支持。
论文链接:/content/early/2021/10/07/1078-0432.CCR-21-0452.long