广告招募

当前位置:中非贸易网 > 技术中心 > 所有分类

新标准 | EN 71-2:2020 有哪些重大更新?

2025年11月28日 08:36:02      来源:莱州元茂仪器有限公司 >> 进入该公司展台      阅读量:6

分享:

       EN71-2易燃性规定了所有玩具中禁止使用的易燃材料类别,该标准着重于降低烧伤危险。
  欧洲标准化委员会(CEN)在2020年12月9日发布了玩具燃烧性能标准EN 71-2:2020,以取代现行的玩具协调标准EN 71-2: 2011+A1: 2014。
  新欧洲标准最迟应在2021年6月通过出版相同文本或背书的方式获得国家标准的地位,与之冲突的国家标准最迟应在2021年12月之前撤销。
  在此范围内,应澄清头饰或纸和纸板帽子不在头戴玩具的要求之列。
       新标准主要更新内容 新标准和旧版比较,主要更新在于:
  1.玩具扮演服装在洗涤前以及洗涤后均需要测试;
  2.与EN 71-2的早期版本不同,此标准现在旨在测试包含接缝,饰边,贴花和类似装饰特征的材料,只要试样中有足够的材料可用。
  3.测试方法采用了更加清晰的表达方式;
  4.服装玩具和拟供儿童玩耍的玩具,其中含有掉落的松散填充物,应按照软填充玩具的测试方法进行测试,以便以适当的方式对软填充部件进行测试。
  5.删除以前版本的A.2范围。
  6.添加了不同类型玩具适合的具体测试类别的资料性附录。
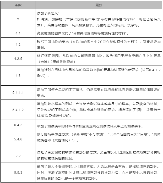
新标准EN 71-2:2020的重要变化表
元茂仪器
元茂仪器
QIT提醒
  在被EN 71-2:2020正式取代前,现行有效的标准还是EN 71-2:2011+A1:2014。
  在新版生效的过渡期内,建议企业在产品的生产过程中,要考虑是否符合新版的标准,避免在旧版标准正式失效后,产品因不符合新版标准遭到召回或者下架。

版权与免责声明:
1.凡本网注明"来源:中非贸易网"的所有作品,版权均属于中非贸易网,转载请必须注明中非贸易网。违反者本网将追究相关法律责任。
2.企业发布的公司新闻、技术文章、资料下载等内容,如涉及侵权、违规遭投诉的,一律由发布企业自行承担责任,本网有权删除内容并追溯责任。
3.本网转载并注明自其它来源的作品,目的在于传递更多信息,并不代表本网赞同其观点或证实其内容的真实性,不承担此类作品侵权行为的直接责任及连带责任。其他媒体、网站或个人从本网转载时,必须保留本网注明的作品来源,并自负版权等法律责任。 4.如涉及作品内容、版权等问题,请在作品发表之日起一周内与本网联系。