2025年12月12日 09:40:44 来源:北京慧博时代科技有限公司 >> 进入该公司展台 阅读量:0
两例变频器开关电源电路实例
——兼论电容C23在电路中的重要作用
先看以下电路实例:
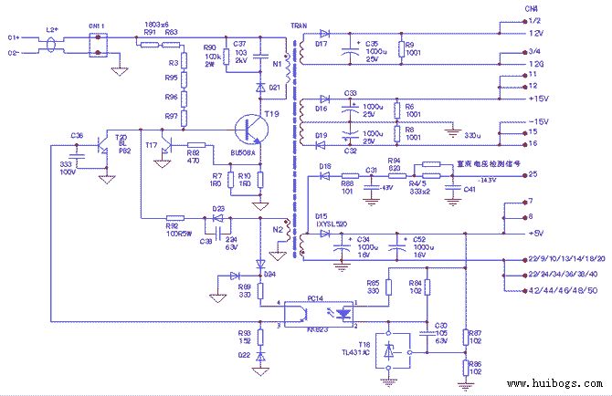
图1 东元7200PA 37kW变频器开关电源电路

图2 海利普HLPP001543B型15kW变频器开关电源电路

图1、图2电路结构和原理基本上是相同的,下面以图1电路例简述其工作原理。
开关电源的供电取自直流回路的530V直流电压,由端子CN19引入到电源/驱动板。
电路原理简述:由R26~R33电源启动电路提供Q2上电时的起始基极偏压,由Q2的基极电流Ib的产生,导致了流经TC2主绕组Ic的产生,继而正反馈电压绕组也产生感应电压,经R32、D8加到Q2基极;强烈的正反馈过程,使Q2很快由放大区进入饱合区;正反馈电压绕组的感应电压由此降低,Q2由饱合区退出进入放大区,Ic开始减小;正反馈绕组的感应电压反向,由于强烈的正反馈作用,Q2又由放大状态进入截止区。以上电路为振荡电路。D2、R3将Q2截止期间正反馈电压绕组产生的负压,送入Q1基极,迫使其截止,停止对Q2的Ib的分流,R26-R33支路再次从电源提供Q1的起振电流,使电路进入下一个振荡循环过程。
5V输出电压作为负反馈信号(输出电压采样信号)经稳压电路,来控制Q2的导通程度,实施稳压控制。稳压电路由U1基准电压源、PC1光电耦合器、Q1分流管等组成。5V输出电压的高低变化,转化为PC1输入侧发光二极管的电流变化,进而使PC1输出测光电三极管的导通内阻变化,经D1、R6、PC1调整了Q2的偏置电流。以此调整输出电压使之稳定。
这是我的第二本有关变频器维修的书中,对图1电路原理的简述,由于疏漏了对电容C23作用的讲解,给读者带来了一些疑问:1)N2绕组负电压是如何加到Q2基极的?2)电路中C23的作用是什么?3)C23的充、放电回路是怎样走的?这3问题涉及到电路原理的关键部分,无它,开关电管Q2即无法完成由饱和导通→进入放大区→快速截止→重新导通的工作状态转换,三个问题其实又只是一个问题,即图1的C23(或图2中的C38)究竟对电路的工作状态转换起到怎样的重要作用?先不要忙,将这个问题暂且按下不表,先说几句题外话。
在由3844(42/43/34)PWM脉冲芯片为核心构成的开关电源电路,大行其道的今天,像图1、图2这样由两只双极型晶体管构成的开关电源电路(对比于集成器件,或称之为分立元件构成的开关电源),仍占有一席之地,在数个变频器厂家的产品中,得到应用。难道是厂家技术人员有怀旧情结吗?还是为了降低生产成本?其实都不是!采用分立元件做开关电源,设计人员肯定有更全面和深入的考虑。
而我的维修经验而论,我比较倾向和首肯于由分立元件构成的开关电源,理由是其工作可靠性高,故障率低,使用和维修都比较让人放心。电路的质量,并不取决于采用集成器件或分立元件,也不取决于电路采用元器件的数量多少,这些都是形式而非本质。相对于分立元件组成的电路,集电器件是否就具有技术上的性和工作上的可靠性?则真的是一个问号,不可一概而论。比较二者电路的设计难度,分立元件的电路,恐怕难度要更高一些。
与分立元件的电源相比,用3844做成的电源电路,更像一个“傻瓜型”电路,有固定的电路模式,与成型外围作成一个电路单元,可以应急取代任意开关电源电路,达到修复目的(有的技术人员已经这样做了)。
电路的元件数量愈少,电路结构越是精简,电路的故障率就越低,这是一个被实践验证的法则。实际维修中,采用图1电路形式的开关电源,故障率和可靠性,要优于用集成器件做成的开关电源。个别电源,停电时还好好儿的,一上电,开关管就炸掉了,说明即使“傻瓜型”电路,在设计上也不可掉以轻心,关键环节电路参数的严重偏离,也会导致电路设计的失败!
电路的优劣,还是不在于电路的形式,不在于采分立元件还是采用集成器件,用3844芯片设计的大量经典电路,在变频器开关电源中也同样大展身手。
此处不再讨论两种电路的优劣,结合电路的振荡工作过程,说明一下电容C23在电路中所起的作用。
1)变频器上电瞬间,由启动电阻R20~R30、R33提供开关管Q2的基极正偏电流,Q2由截止状态进入放大区,产生IC2→开关变压器TC2的主绕组N1流入电流而储能→反馈绕组N2产生上+下-的感应电压信号,经二极管D8输入开关管Q2的基极,使Ib2↑→IC2↑,直至IC2达到饱和。引发振荡状态的个转折。
二极管D8正偏导通时,相当于将电容C23短接(二者成并联接法),C23在此时不起作用。
2)Q2饱和期间(IC2不再变化),N2感生正电压降低→Ib2↓→IC2↓→令Q2退出饱和区进入放大区。IC2↓→N2反馈绕组感应电压反向,从图1上看,感应电压的极性变为上负下正,二极管D8反偏截止。假设没有C23,电路的振荡过程将被阻断,C23的作用在此时凸显,使振荡过程能够得以继续。
D8反偏,相当于开路,解除了对C23的短接,N2感应电压,经R32、Q2的be结到电源地,形成C23的充电电流通路,在C23上形成左+右-的充电电压。
从信号耦合的角度来看,C23将N2绕组的负向电压耦合至Q2的基极,对Q2基极的正偏电压进行了衰减,进一步令Ib2↓→IC2↓,强烈正反馈过程,使Q2很快进行截止状态。
再换一个角度看,在中、高频电路,双极型晶体管的be结电容,不容忽视。正向偏压,对结电容实施了上+下-的充电控制,C23所提供的负向电压,有反向强制将Q2的be结电容所储存的“电荷拉出”的作用,能令其快速截止。这是为什么要对开关管施加负向偏压的原因。
Q2截止后,因为C23上负压的存在(C23上的负压有一个放电时间),C23能维持一定时间的截止,直到其负向电压能量因放电小于启动电阻所提供正向电压的能量,Q2由截止状态,又会再度进入放大区。
C23的负电压(对Q2来讲,是负向偏压)的放电回路:C23右端的负电压→R32→N2绕组到地→DC530V供电电源→启动电阻→C23的左端,C23的充电电荷被泄放,Q2负向偏压消失,为重新导通创造了条件。并联在分流管Q1的c、e极的二极管D9,限制Q2的be结反偏压峰值,有保护Q1、Q2的作用。
电路设计中,C23容量的选值和R33的选值,作为RC时间常数影响到振荡周期,需要与开关变压器的相关参数一起,精心核算和核准。
变频器对DC530V电压的采样和检测,是通过对开关变压器二次绕组的电压采来完成的。我在相关博文已道破这一“机密”。在这里顺便再说明一下。
开关管Q2饱合导通时,将TC2的初级绕组接入直流530V电源的两端,此时D11正偏导通,将N3绕组感应所得,与DC530V供电成比例的负向交流电压,整流和后续RC电路滤波后,得到-42V电压采样信号,送MCU主板电路,用于直流电压显示、过、欠压报警与停机保护,控制VVV/F输出等。D11和D12接于同一个次级绕组上,D12在Q2截止期间(TC2释放磁能)正偏导通,D将“大面积低幅度”的正向脉冲整流作为5V供电,而D11却在Q2饱和导通期间,将“小面积而幅度高”的负向脉冲做负向整流后,作为电压检测信号。D12整流电压是稳压的,D11输出电压值,仅反映DC530V电压的高低,并非稳压输出,为什么?朋友们可以自己先想一下,我的《直流电压检测电路的问号》一文中已有讨论,上此不予赘述了。

图3 直流回路电压采样等效电路及波型示意图
为驱动电路供电的六组相互隔离的整流、滤波电路,省略未画,请参见第四章驱动电路的相关内容。
对开关电源故障的检修,要找出其中关键的脉络。主要有两个电路环节:
1、振荡支路——包括起振电路和正反馈信号回路。起振电路:由TC2主绕组、开关管Q2的C、E极构成Q2的IC电流回路,和由启动电阻R26—R33、Q2的发射结构成的(Ib)起振回路;由TC2的正反馈绕组(有时称自供电绕组,本电路中兼有两种身份)、R32、D8构成的正反馈回路。起振回路和正反馈回路,二者结合,共同提供了和满足了开关管Q2的振荡条件。
2、稳压支路——U1、PC1、Q1构成了对输出电压的采样电路和电压误差放大电路,以Q1对Q2的IC的分流作用实现对输出电压的调整。
在实际工作中,开关电源电路的两个支路其实共同构成了对Q2的Ib的控制。显然,稳压支路会影响到振荡支路。如Q2的漏电或击穿,将会造成对Q2的Ib分流过大,导致电路停振。电路停振肯定不仅只是振荡电路本身的问题,但检修的步骤,却可以围绕两个支路来展开。(转自咸庆信)