2025年12月12日 09:51:09 来源:北京慧博时代科技有限公司 >> 进入该公司展台 阅读量:15
丹佛斯VLT2800变频器维修Err15故障处理如下:
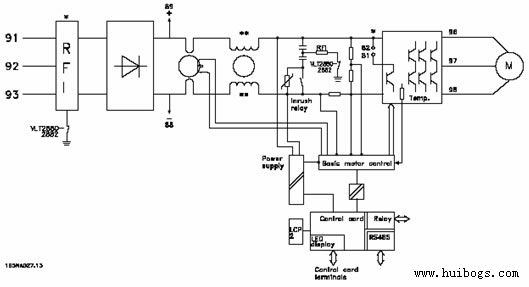
一、丹佛斯VLT2800变频器的内部原理图。
丹佛斯VLT2800系列变频器维修内部系统框图见下图:

二、丹佛斯ERR15故障原理:(Switch mode fault )
1. 丹佛斯ERR15故障的解释:开关电源模式故障。
2. 丹佛斯VLT2800开关电源的结构:
上图中 Power supply 为开关电源部分,变频器内部的开关电源提供四路电源。分别是两路+5VDC,+24VDC,+18VDC。
3.丹佛斯 ERR15故障产生的原理:
开关电源产生的+18VDC,该路电源是用来提供产生+15VDC和内部驱动电路电源,只要这两方面任意一方面出问题,变频器就会检测到电源不稳定,发出指令停止工作,向控制卡CPU发出故障锁定指令,操作面板显示Err15。表现为无法复位,需送修。
三、丹佛斯ERR15故障产生原因和变频器维护办法:
丹佛斯ERR15故障产生的原因:经过不同的送修单位和不同的使用环境下,对数台VLT2800系列变频器以的分析,总结出现故障的机器产生的主要原因是:使用环境的恶劣,使得电路板上电子元件损坏。
变频器的维护对策:改善使用环境,比如对潮湿油污环境加装防护盖,避免水蒸气或油气直接进入机器内部,纺织厂注意棉絮的过滤和清理,以免棉絮吸入机器内部堆积,影响电路板散热。