2025年12月15日 09:31:58 来源:连云港市神美电力辅机有限公司 >> 进入该公司展台 阅读量:9
水质较差发生滤网堵塞问题常用设备全自动滤水器
下面新型全自动滤水器由连云港市神美电力辅机有限公司生产,通过龙滩水电站机组且技术供水系统过滤器存在其滤筒内部刮板经常失效,杂物大部分容易缠绕在旋转臂上,而且缠的很紧,清污时根本反冲不掉,经过多次的技术比较和认证,连云港市神美电力公司新型全自动滤水器特点就是靠水力驱动,控制装置简单可靠,经过长期时间的实际运行,有效地解决了现场存在的问题,提高了设备的自动化水平。
龙滩水电站的机组技术供水过滤器采用国产设备,设计压力2.5 MPa,过滤精度4 mm,设计流量2500 m3/h,该结构采用不锈钢板钻孔滤网,配合大吸嘴和刮板,以清除吸附在滤网内壁的杂物,其结构见图1所示。图1技术供水过滤器结构简图过滤器工作时,压力水(脏水)从过滤器上部流入滤筒内部,经Φ4网孔后,由于压差的作用,杂物一部分留在滤桶内,另一部分挂在滤筒的内壁上。这样滤网的外部,就变成了相对清洁的压力水,以保证过滤器后面管路中水质的清洁。清洁的压力水从过滤器的下部水平管路流出。
该过滤器有3种清污方式:
(1)手动清污:随时在现地,通过启动按钮将过滤器上部的电机手动开启,则过滤器中旋转轴带动刮板旋转,将悬挂在滤筒内壁的杂物刮掉,通过手动打开下部排污阀门及上部清漂管路的电动阀,将底部杂物和上部漂浮物排到集水井中,达到手动清污的作用。
(2)定时清污:按照事先确定的过滤器工作时间,一旦达到过滤器的运行小时数,则自动打开过滤器上部清漂管路电动阀及启动电机,将漂浮物排到集水井。
(3)差压清污:当过滤器内部出现堵塞现象时,过滤器的进口和出口的压力差增大,达到过滤器外部的差压开关的设定点时,开关接点闭合,则自动启动电机和打开下部排污阀门及上部清漂管路的电动阀,将杂物排至集水井。
过滤器使用中存在的问题及原因机组技术供水过滤器于上游水质较差,经常出现以下问题,给水轮发电机组的安全运行带来很大的隐患。
(1)过滤器堵塞。电站初期运行时,由于水头较低,管路中的水质很脏,杂物很多,存在大量的泥沙、石块、渔网、树枝、树叶、死鱼、塑料布等杂物。该杂物由于量大成分复杂,且粒度超过滤筒网眼的直径而不能通过,留在滤筒内部。如果不经常对过滤器进行清污,势必导致杂物将过滤器滤筒网孔大部分堵死,最终失去过滤作用。
(2)刮板失效导致清污不,清污能力差。过滤器滤筒的内部有两个旋转臂,在一侧的旋转臂上,有一个非金属材料制成的刮板,该刮板紧贴在过滤器滤筒的内壁上,通过压板和螺栓固定在旋转臂上,清污时随着电机的旋转而绕旋转轴旋转。通过对过滤器分解检查发现,该刮板材质太柔软,没有硬度,根本不能刮除吸附在滤筒上的杂物,同时随着旋转臂的旋转,杂物大多都夹杂在刮板和滤筒之间,更使得刮板的作用大大削弱,再者就是旋转臂的面积太大,水中的杂物大部分容易缠绕在旋转臂上,而且缠的很紧,清污时根本反冲不掉。随着滤网堵塞的加剧,在不均匀压力的作用下,滤筒发生严重变形,变成一个不规则的圆柱体,而刮板的旋转半径是固定的,因此不能满足滤筒半径变化的需要,经常造成刮板折断、丢失。
(3)吸嘴距离滤网内壁较远,清污效果不明显。过滤器反冲洗时,由于吸嘴距离滤网内壁较远,加之吸嘴过大,对滤网上的杂物吸附作用大大降低,起不到应有的作用,因此才导致清污效果不明显的问题。
(4)减速器与旋转轴的连接销经常折断。为了保证过滤器上部电机的运行安全,减速器与旋转轴之间的连接销采用了尼龙材料,以保证旋转轴工作力矩过大时,连接销首先剪断,保护电机。由于过滤器堵塞严重,滤网变形,增加了旋转轴的工作力矩,导致连接销经常剪断,过滤器无法工作。
(5)排漂根本不起作用。设置在过滤器上部的排漂管路和阀门,原本是用来排除悬浮在过滤器滤筒内部的漂浮物的,通过实际观察,根本不起作用。原因是过滤器工作时,进入滤筒上部的漂浮物由于滤网网孔前后压差的作用,都吸附在滤网的内壁上,贴得很紧,有的还夹在滤网的网孔里,当过滤器工作在清污状态时,即使是打开了清漂管路的阀门,也不能将吸附在滤筒内壁上的杂物带走。
(6)底部排污管路口径太小,排污能力差,易堵塞。底部排污管的管径原设计只有DN80,太小。底部沉积物堵塞严重时,根本排不出去。
(7)检修孔太小,根本不能起到检修的作用。过滤器上部的检修孔径小,只能观察过滤器内部的杂物和堵塞情况,检修不方便。
(8)过滤器前后的压力表经常不正确。
新型自清洗过滤器的工作原理为了解决以上问题,保证机组技术供水系统的安全稳定可靠运行,减轻现场维护人员的劳动强度,经过技术比较,我们采用连云港市神美公司生产的全自动自清洗式过滤器,外形图片见图2。
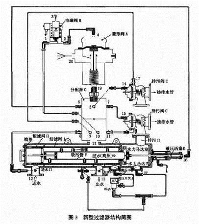
图2全自动自清洗式过滤器外形图新过滤器的型号为AF-816,工作压力为2.5MPa,过滤精度3mm,设计流量2500m3/h,其结构简图见图3所示。
新型过滤器的工作过程脏水从过滤器的进口[12]流入,并从外向内流过粗滤网[H](粗滤网的作用是拦截一些比较大的杂质,保护细滤网)后,进入细滤网[I]。水通过细滤网由内向外流出时,杂质积累在滤网内表面并形成“滤饼”,这将产生一定的水头损失,当细滤网内外的压差达到预设值(0.5bar,7psi)时,过滤器开始启动一次自动清洗过程。滤网内的清洗装置即吸吮清扫器进行螺旋式的吸吮运动将滤网上的杂质吸走,并经过排污管排出,洁净水流出过滤器出口[13]。整个清洗过程耗时约为8~15s,依据实际的压力而定,清洗时系统不断流。
自动清污工作原理:
(1)缓慢打开过滤器的进水和出水阀门,确认工作压力没有异常。
(2)过滤器自动运行时,水由进水口[12]进入,首先经过粗滤网[H]过滤掉较大颗粒的杂质,然后到达细滤网[I],再从出水口[13]流出。在过滤过程中,细滤网[I]逐渐累积水中的脏物、杂质,形成过滤杂质层,由于杂质层堆积在细滤网[I]的内侧,因此在细滤网[I]的内、外两侧就形成了一个压差。
(3)当这个压差[△P]达到预设值时,压差开关[J]接点动作使电磁阀[B]动作,将开始自动清洗过程,此间不断流:菱形阀[A]的上部控制腔接口[4]通过电磁阀[B]的[2-1]接口接压力水,使菱形阀[A]的接口[19]与排水口[20]连通,排污阀[C]的上腔接口[14]和[15]通过分配器[G]的接口[6、7]接菱形阀的接口[19-20]而排水,排污阀[C]隔膜下部接口[17]和[18]通过分配器的接口[9、11]接压力水,排污阀打开;液压活塞[D]的控制接口[16]通过分配器[G]的接口[5]释放压力并将水从菱形阀[A]的接口[20]排出,液压活塞[D]向右运动;由于排污阀[C]打开,因此水力马达室及吸污管[F]内的压力大幅度下降,由此通过吸嘴及水力马达室外端产生一个吸污过程。当水流经水力马达[E]时,带动吸污管[F]进行轴向运动并旋转,逐渐将污水排出。轴向运动与旋转运动的结合可将整个滤网内表面清洗干净。
(4)整个冲洗过程只需8~15s,细滤网[I]冲洗干净后,滤网内外压差降低,压差开关[J]接点动作,控制电磁阀[B]断电失磁,菱形阀[A]的接口[19-20]关闭,则排污阀[C]上腔通过[14、15]进水,排污阀[C]关闭,由进水口[12、21]补充的水压会使液压活塞[D]回到其初始位置,过滤器开始准备下一个冲洗周期。过滤后的净水由出水口[13]流出。
手动清污工作原理
用一字螺丝刀将电磁阀[B]黄铜阀座上的螺钉顺时针或逆时针旋转90°,系统按照上述自动清污的过程进行反清洗。
新型自清洗过滤器特点:
原理简单利用网孔将颗粒物截留在滤网的内表面。滤网采用特殊的编织工艺,过滤精度可达到15μm,目前国产的只能达到200μm以上的精度,该新型过滤器的有效过滤面积是国外同等品牌的2~3倍,是国产的5倍以上。其巧妙的设计,用很小的吸嘴产生较强吸力。
结构简单:
一个本体、一套滤网、一套清洗机构、一套水力控制系统组成一个全自动过滤器,处理水量大,安装占地面积小。
维护 便捷本体和端盖使用螺栓连接,设备需要维护时,只要2个人在很短时间内就可以将其打开,打开后只要将滤网抽出冲洗或更换就可以。
节能 因为过滤器采用220 VAC电磁阀外加水力控制及水力驱动,电能消耗少,反清洗耗水量低(小于过滤水量的1%),而且在反清洗时不断流。
耐用 过滤器本体采用的是37-2碳钢,外表面经喷砂及磷化处理,外涂5层环氧树脂烤漆,漆膜厚度为200~220μm,耐腐蚀。内表面经喷砂及磷化处理,先涂布2层环氧树脂4230,再涂布1层铬酸锌,最后再以氯化橡胶涂布,漆膜厚度为200~220μm,耐腐蚀能力非常强。滤网、吸污管、水力马达等部件采用不锈钢316 L制作,使用寿命长。
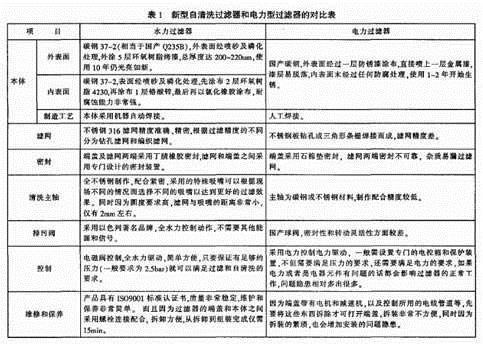
新型自清洗过滤器与常规过滤器比较在水电机组的技术供水系统上,国内大多数电站使用的过滤器都是以电机加减速器驱动为主,以下就是新型自清洗过滤器和电力控制电力驱动的过滤器的一些比较,如表1所示。