2025年12月24日 10:10:47 来源:申贝科学仪器(苏州)有限公司 >> 进入该公司展台 阅读量:6

| (1)建立完整的LDAR体系,对装置进行项目建立、密封点现场检测、协助客户完成密封点泄漏维修、密封点变更、减排计划、出具检测报告; |
| (2)减少VOCs排放,降低物料损失,计算VOCs排污费,消除安全隐患,减少职业伤害,保护员工健康,改善企业和社区环境质量。 |
| (3)通过对VOCs无组织排放的量化监控,使企业建立起一整套系统的、可持续的管理流 程,以达到环保、安全、节能综合效应的产生,并 为相关政府职能部门下一步的监管工作提供对接台。 |
3.我们提供的服务
| (1)服务内容 1、为国内企业提供**级的VOCs无组织排放治理方案及咨询服务,帮助石化、化工企业持续减排, 使其VOCs排放符合国家、地方和行业标准; 2、为客户提供一套**的管理平台,追踪VOCs排放源检测数据、管理检测与维修信息; 3、为企业提供一站式LDAR泄漏检测相关仪器; 4、 为企业提供完整的VOCs检测技术培训; |
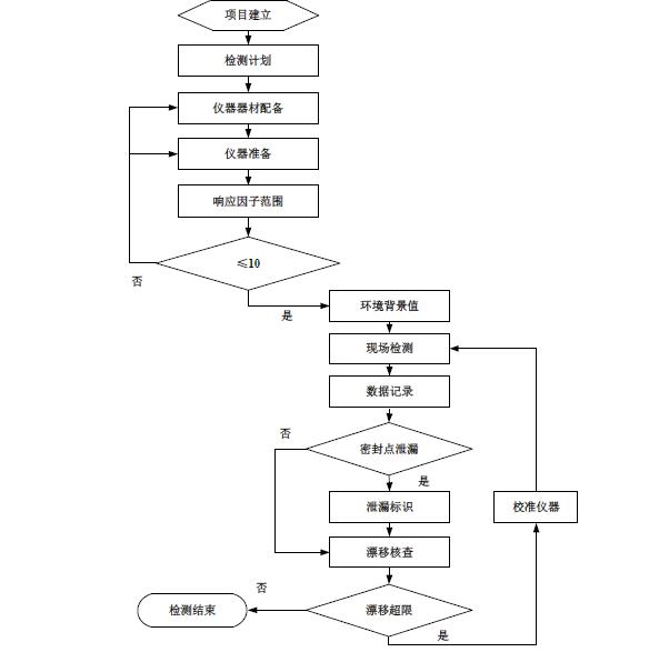
(2)流程:
4. 管理平台建设
国内外法规要求每月或每季度对石化企业庞大的设备及管阀件检测一次。而检测数据统计及维修管理工作量极大,因此必须建立**的管理平台,对泄漏检测数据进行记录与统计、泄漏排放量计算、维修记录与评估。同时为企业下一次检测提供必要的方案与数据支持。
(1) 基本功能
(2) 系统特点
(3) LDAR泄漏检测系统平台功能
5. 现场服务
(1) 标识
(2) 检测方法
a. 常规LDAR技术
常规LDAR检测主要是利用FID(火焰离子化检测仪)PID(光离子化检测仪),按照《泄漏和敞开液面排放的挥发性有机物检测技术导则》进行定性定量VOCs气体浓度,发现泄漏源。
常规LDAR技术由美国EPA于上世纪80年代提出,并在美国炼油厂推广,其标准方法为“EPA 方法21挥发性有机化合物泄漏检测”;
常规LDAR技术的优点是技术发展成熟,并有相关的法规支持,仪器价格相对便宜且应用普遍;
缺点是石化企业一套装置的接头数以万计,检测的工作量及劳动强度巨大,一座炼油厂的阀、泵、接头等部件总数可能超过20万,其中90%以上一般不会发生泄漏,所以耗费大量工作时间,此外检测人工费用较高。
我公司推荐用户使用Thermo Scientific公司的TVA2020有毒挥发性气体分析仪,同时具有FID和PID检测仪,具备检测有机和无机化合物的能力,适用范围广。
同时我们也推荐英国ION公司的PhoCheck Tiger它能对挥发性有机化合物进行快速、**的测量。这款仪器拥有强大的软件功能和特别的性能特点,为手持式VOC 气体检测行业提出了新的标准,这对LDAR的检测有着意义深远的影响。采购成本也比TVA2020低廉很多,操作非常简单。
b. Smart LDAR技术
API于1997年提出了Smart LDAR技术,该技术采用红外气体相机;
2006年EPA 法规通过了LDAR 的升级技术(Smart LDAR),规定可使用红外热成像技术开展泄漏检测与修复工作,但每年至少需用常规EPA 方法21检测一次;
Smart LDAR技术的优点是可以高效快速的发现泄漏严重部件,节省人力成本;缺点是仪器费用昂贵,且仅能定性,还需要传统的便携式FID气体检测仪辅助定量检测,尚不能取代常规LDAR技术。
对于难以检测点、快速普查、非LDAR泄漏源,利用我公司的EyeCGas红外热成像仪和车载傅里叶红外成像光谱仪进行定性定量检测。
EyeCGas是一款气体成像(OGI)红外热像仪,能够在不停止作业的情况下显示并准确找到挥发性有机化合物的泄漏点。
我公司在EyeCGas定性检测的基础上开发了高灵敏红外成像定量检测技术。
(3)主要检测设备


(4) 检测质量控制
(5)修复
根据管理平台提供的检测数据所形成评估报告,并且提供相应的修复方案。
6. 政府政策
(1) 国家政策
《重点区域大气污染防治“十二五”规划》 《能源行业加强大气污染防治工作方案》 《石油化学工业污染物排放标准》(GB31571-2015) |
| (2) 地方政策 《广东省泄漏检测与维修制度(LDAR)实施的技术要求》 北京市标准:《DB11/447-2007 炼油与石油化学工业大气污染物排放标准》 山东省《石油炼制工业泄漏检测与修复实施技术要求》DB37-2016 (3) 行业标准
(4) 国外标准方法 |