2025年12月26日 09:12:03 来源:深圳市晶诺威科技有限公司 >> 进入该公司展台 阅读量:17

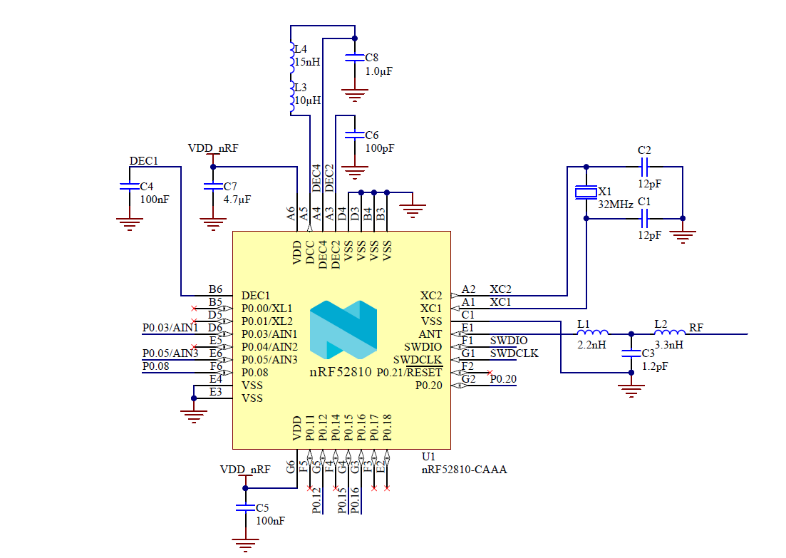
在32MHz蓝牙晶振方案中,晶诺威科技建议晶振选型参数如下:
调整频差为±10ppm(常温+25℃)
温度频差为±20ppm(工作温度-40~+85℃)
蓝牙晶振32MHz频偏数据如下:
±10ppm:31.999680MHz~32.000320MHz
±20ppm:31.999360MHz~32.000640MHz
±30ppm:31.999040MHz~32.000960MHz
±40ppm:31.998720MHz~32.001280MHz
±50ppm:31.998400MHz~32.001600MHz
±60ppm:31.998080MHz~32.001920MHz
±70ppm:31.997760MHz~32.002240MHz
±80ppm:31.997440MHz~32.002560MHz
±90ppm:31.997120MHz~32.002880MHz
±100ppm:31.996800MHz~32.003200MHz
注意:
一般情况下,蓝牙芯片对晶振的频偏要求不能高于±40ppm,若晶振实际输出频率偏差过大(如大于±40ppm),可能造成射频芯片无法捕捉到晶振频率,造成蓝牙连接失效。

举例:
若所选32MHz晶振调整频差为±10ppm(+25℃),温度频差为±20ppm(工作温度-40~+85℃),指的是在温度为-40~+85℃工作环境下及该无源晶振(在振荡电路正确配置条件下)输出频率偏差不能超过±30ppm(即:调整频差+温度频差),该值符合芯片对晶振不能大于±40ppm的要求。