2025年12月26日 09:20:10 来源:深圳市晶诺威科技有限公司 >> 进入该公司展台 阅读量:15
关于石英晶振结构、电气参数及工作原理,晶诺威科技介绍如下:
贴片式无源石英晶振内部结构

电抗特性中,fs 为串联谐振频率点,fp 为并联谐振频率点。石英晶振的振荡频率既可近似工作于fs处,也可工作在fp 附近,因此石英晶振可分为串联型和并联型两种电路。如下图所示:

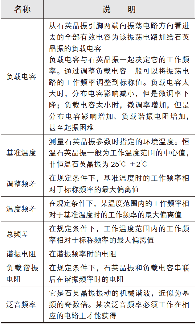
石英晶振电气参数与解释

石英晶振工作原理
在晶片的两个极上加一电场,会使晶体产生机械变形。在石英晶片上加上交变电压,晶体就会产生机械振动,同时机械变形振动又会产生交变电场,虽然这种交变电场的电压十分微弱,但是其振动频率十分稳定。

当外加交变电压的频率与晶片的固有频率(由晶片的尺寸和形状决定)相等时,机械振动的幅度将急剧增加,这种现象称为“压电谐振”。