2025年12月28日 08:19:07 来源:武汉晶凯源科技有限公司 >> 进入该公司展台 阅读量:14
电流检测电阻的位置连同开关稳压器架构决定了要检测的电流。检测的电流包括峰值电感电流、谷值电感电流(连续导通模式下电感电流的最小值)和平均输出电流。检测电阻的位置会影响功率损耗、噪声计算以及检测电阻监控电路看到的共模电压。
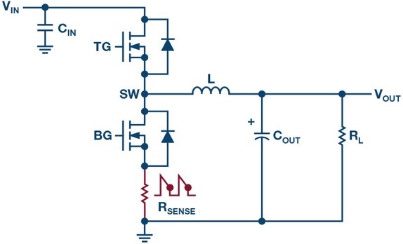
放置在降压调节器
对于降压调节器,电流检测电阻有多个位置可以放置。当放置在顶部MOSFET的时(如图1所示),它会在顶部MOSFET导通时检测峰值电感电流,从而可用于峰值电流模式控制电源。但是,当顶部MOSFET关断且底部MOSFET导通时,它不测量电感电流。

图1.带RSENSE的降压转换器
在这种配置中,电流检测可能有很高的噪声,原因是顶部MOSFET的导通边沿具有很强的开关电压振荡。为使这种影响最小,需要一个较长的电流比较器消隐时间(比较器忽略输入的时间)。这会限制最小开关导通时间,并且可能限制最小占空比(占空比 = VOUT/VIN)和转换器降压比。注意在配置中,电流信号可能位于非常大的共模电压(VIN)之上。
放置在降压调节器低端
图2中,检测电阻位于底部MOSFET下方。在这种配置中,它检测谷值模式电流。为了进一步降低功率损耗并节省元件成本,底部FET RDS(ON)可用来检测电流,而不必使用外部电流检测电阻RSENSE。

图2.带低端RSENSE的降压转换器
这种配置通常用于谷值模式控制的电源。它对噪声可能也很敏感,但在这种情况下,它在占空比较大时很敏感。谷值模式控制的降压转换器支持高降压比,但由于其开关导通时间是固定/受控的,故占空比有限。
降压调节器与电感串联
图3中,电流检测电阻RSENSE与电感串联,因此可以检测连续电感电流,此电流可用于监测平均电流以及峰值或谷值电流。所以,此配置支持峰值、谷值或平均电流模式控制。

图3.RSENSE与电感串联
这种检测方法可提供的信噪比性能。外部RSENSE通常可提供非常准确的电流检测信号,以实现精确的限流和均流。但是,RSENSE也会引起额外的功率损耗和元件成本。为了减少功率损耗和成本,可以利用电感线圈直流电阻(DCR)检测电流,而不使用外部RSENSE。
放置在升压和反相调节器的
对于升压调节器,检测电阻可以与电感串联,以提供检测(图4)。

图4.带RSENSE的升压转换器
升压转换器具有连续输入电流,因此会产生三角波形并持续监测电流。
放置在升压和反相调节器的低端
检测电阻也可以放在底部MOSFET的低端,如图5所示。此处监测峰值开关电流(也是峰值电感电流),每半个周期产生一个电流波形。MOSFET开关切换导致电流信号具有很强的开关噪声。

图5.带低端RSENSE的升压转换器
SENSE电阻放置在升降压转换器低端或与电感串联
图6显示了一个4开关升降压转换器,其检测电阻位于低端。当输入电压远高于输出电压时,转换器工作在降压模式;当输入电压远低于输出电压时,转换器工作在升压模式。在此电路中,检测电阻位于4开关H桥配置的底部。器件的模式(降压模式或升压模式)决定了监测的电流。

图6.RSENSE位于低端的升降压转换器
在降压模式下(开关D一直导通,开关C一直关断),检测电阻监测底部开关B电流,电源用作谷值电流模式降压转换器。
在升压模式下(开关A一直导通,开关B一直关断),检测电阻与底部MOSFET (C)串联,并在电感电流上升时测量峰值电流。在这种模式下,由于不监测谷值电感电流,因此当电源处于轻负载状态时,很难检测负电感电流。负电感电流意味着电能从输出端传回输入端,但由于这种传输会有损耗,故效率会受损。对于电池供电系统等应用,轻负载效率很重要,这种电流检测方法不合需要。
图7电路解决了这个问题,其将检测电阻与电感串联,从而在降压和升压模式下均能连续测量电感电流信号。由于电流检测RSENSE连接到具有高开关噪声的SW1节点,因此需要精心设计控制器IC,使内部电流比较器有足够长的消隐时间。

图7.LT8390升降压转换器,RSENSE与电感串联
输入端也可以添加额外的检测电阻,以实现输入限流;或者添加在输出端(如下图所示),用于电池充电或驱动LED等恒定输出电流应用。这种情况下需要平均输入或输出电流信号,因此可在电流检测路径中增加一个强RC滤波器,以减少电流检测噪声。
上述大多数例子假定电流检测元件为检测电阻。但这不是强制要求,而且实际上往往并非如此。其他检测技术包括使用MOSFET上的压降或电感的直流电阻(DCR)。这些电流检测方法在第三部分“电流检测方法”中介绍。