2025年12月28日 08:23:28 来源:深圳市晶诺威科技有限公司 >> 进入该公司展台 阅读量:14
构成单片机最小系统的三个要素是电源,晶振和复位电路。
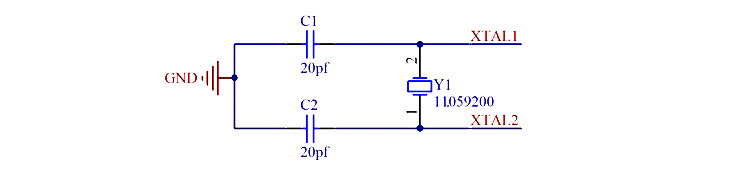
晶振的工作原理
晶振,顾名思义,晶片振动,这就好比人的心脏,给单片机提供整齐的节拍。如果这个晶振提供的频率不够精准,起振慢或者不起振,单片机就会马上报错,如系统紊乱或反复自动复位。
两个外接电容的作用是调整晶振输出频率精度并维持信号稳定性。一旦提及外接电容,就说明该方案采用的为无源晶振,意思是说晶振本身不会作为振荡源,而是需要借助单片机内部的RC电路配合,才能产生一个十分稳定的时钟信号源。如下图所示:

跟无源相对就是有源晶振,有源晶振一般有四个引脚,分别为:VCC、GND、OUT、NC。NC悬空。当给有源晶振VCC端输入标称电压后,晶振OUT端就会直接输出单片机所需的方波信号。
复位电路工作原理
复位电路的作用是,一旦单片机执行程序发生异常时,它可以让单片机从头开始执行程序。如下图所示:

比如,举STC89C52RC为例:
我们都知道电容的特性是“通交隔直”(通交流电,隔直流电)。电容是一个储能元件,储存的是电场能量。在没有电到上电的瞬间,电容需要充电,此时它就短路成一根导线,RST(复位)端就被拉至5V,执行复位指令。当电容充满电后,就会断开连接,RST引脚被10K电阻下拉到低电平,此时电路开始正常工作。
有时,之所以接上复位按键以及100R的电阻,是为了实现手动复位功能。当该按键按下的时候,RC并联,电阻把电容储存的电能瞬间以消耗的方式释放掉。手动复位之后,电容又开始充电断开正常工作的过程,即系统重启。
扩展阅读:晶振复位电路原理和作用
了解更多关于晶振频率问题解决方案,请点击本网站以下链接: