2025年12月28日 09:05:01 来源:深圳市晶诺威科技有限公司 >> 进入该公司展台 阅读量:10

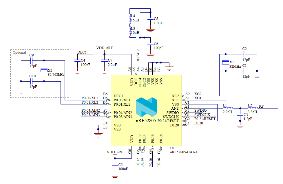
在使用外部无源晶振作为芯片的时钟信号时,晶振的输入脚和输出脚需要分别串联一个外接电容。通常情况下若没有它们,晶振就存在无法正常工作之隐患。
芯片晶振引脚的内部通常是一个反相器,芯片晶振的两个引脚之间还需要连接一个电阻,使反相器在振荡初始时处与线性状态,但这个电阻一般集成在芯片的内部,反相器就好像一个有很大增益的放大器,为了方便起振,晶振连接在芯片晶振引脚的输入和输出之间,等效为一个并联谐振回路, 振荡的频率就是石英晶振的并联谐振频率。
晶振旁边的两个电容需要接地,,其实就是电容三点式电路的分压电容,接地点就是分压点,以分压点为参考点,振荡引脚的输入和输出为反相。但从晶振两端来看,形成一个正反馈来保证电路能够持续振荡。

芯片设计之时,其实这两个电容就已经形成。一般是两个的容量相等,但容量比较小,不一定适合很宽的振荡频率范围,所以需要外接两个电容。这两颗外接电容值的大小需要参考晶振负载电容值及电路板杂散电容。具体计算方法请参考晶诺威科技关于外接电容计算公式得出。外接电容与无源晶振的匹配非常关键,若匹配不好,容易造成晶振频率偏差,严重时将导致因芯片因无法正常捕捉时钟信号而系统崩溃。
![]()
为了让晶振能够可靠、稳定的起振,我们在布线时,需要让晶振和电容尽量靠近芯片的晶振引脚,其目的是避免时钟信号在过长电路通行中遭受电磁等杂散信号之干扰而失去精准度。
了解更多关于晶振电容匹配知识,请点击本网站以下链接:
晶振外接电容的作用与选择
晶振的负载电容CL指的是什么?
晶振两端的外接电容起什么作用?
晶振的负载电容与外接电容的区别与关系
晶振停振的原因
无源晶振的等效电路介绍
晶振频率不准与什么有关?
无源晶振的电路应用