2025年12月30日 09:26:36 来源:深圳市晶诺威科技有限公司 >> 进入该公司展台 阅读量:14
在单片机方案应用中,可选择无源晶振与有源晶振两种时钟源方式,它们在应用中存在的差异如下:
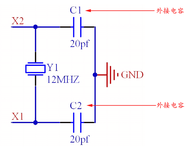
无源晶振的电路应用

(GNW无源晶振SMD2016 27MHz)
单片机内部具备振荡电路结构,但仍需要在两端(时钟信号输出脚和时钟信号输入脚)连接一个无源晶振和两个与晶振匹配的外接电容才能组建成一套完整的时钟电路。在该电路中,无源晶振自身无法起振。无源晶振一般输出为正弦波。

(无源晶振电路图例)
无源晶振引脚不具备方向性,不用担忧贴反。
有源晶振的电路应用
(GNW有源晶振OSC7050 125MHz)
有源晶振内置IC,自身形成一套完整振荡电路,施加额定电压,即可直接向单片机引脚输入时钟信号方波。

(有源晶振电路图例)
有源晶振引脚具备方向性,一定要找对电压输入脚,贴反极易导致有源晶振内部金属引线遭受强电流而熔断,造成晶振损坏停振,如下图所示:
