2025年12月30日 09:31:05 来源:深圳市晶诺威科技有限公司 >> 进入该公司展台 阅读量:0

电容在晶振电路中的作用:保证晶振输出的频率精度和稳定性。
在大部分方案中,单片机采用外部晶振时,晶振要接电容。外接电容的作用是起到对晶振实际输出频率的微调作用。其基本原理是,若晶振频率偏正,则需要调低外接电容值。若晶振频率偏负,则需要提高外接电容值。 在外接电容调节过程中,需要使用频率计数器检测晶振输出频率的变化值,以便使晶振尽可能靠近标配频率(即频率中心点工作)。

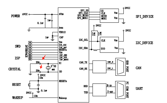
当前,也有少数芯片内部已集成补偿电容,因此外部晶振无需再增加匹配电容,如下图所示:
总结:
一些单片机的外部晶振之所以使用外接电容,说明时钟芯片对频率信号精度有着高要求。
对于一些不接外部电容且芯片内部没有补偿电容的无源晶振方案来说,说明单片机对频率信号精度要求不高。换句话说,不接外部电容,晶振输出频率照样满足芯片需求。
单片机对时钟信号要求很低,采用自身时钟,省掉了外部晶振,因此电容就更不需要了。
若芯片已经内置补偿电容,晶振也无需外接电容,但显然这种方案对晶振的负载电容、TS值等电气参数有着较为严格的要求。
最后提及一下,以上指的都是无源晶振。若采用的是有源晶振方案,一帮情况下,无需外接电容。
拓展阅读:增加两颗外接电容的作用
1、增加频率稳定
在不同的工作条件下,如电源电压波动或者温度变化,增加两颗电容可以提供更好的谐振频率。
2、补偿频率公差
无源晶振的标称负载电容,通常是一个范围,并非固定值,增加两颗电容可以灵活的调整实际的负载电容,适当补偿频率公差。
3、灵活设计电路
增加两颗电容使电路设计更灵活,工程师可根据实际应用需求来调整谐振回路的特性。