2025年12月31日 09:01:18 来源:深圳市晶诺威科技有限公司 >> 进入该公司展台 阅读量:10

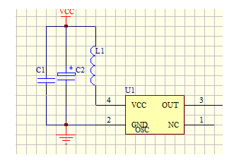
(有源晶振EMC标准电路)
在有源晶振EMC标准电路设计时,如果对EMC要求不高,可以去掉L1磁珠及C1负载电容,只保留电源输入端的去耦电容,取0.1uf即可,输出端保留输出电阻,约10Ω~27Ω。
具体操作如下:
1、电源端磁珠L1与电容C2、C3构成LC滤波电路。
2、信号输出端串联电阻是为了减小反射波,避免反射波叠加引起过冲。有时,不同批次的电路板特性可能存在差异,因此建议预留一个电阻位置便于调整电路板状态到。如无必要串电阻,就用0Ω电阻连接。
补充说明: