2025年12月31日 09:09:35 来源:深圳市晶诺威科技有限公司 >> 进入该公司展台 阅读量:9

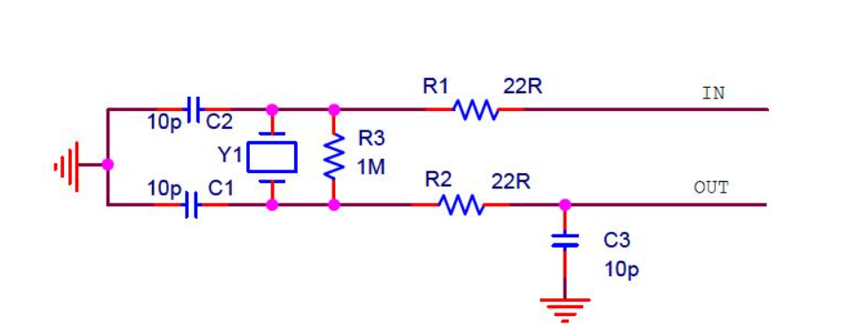
(无源晶振起振电路图)
无源晶振起振电路图备注:
1、C1、C2为外接电容,根据与晶振负载电容匹配程度选值
2、R1、R2可以根据实际情况调整磁珠阻抗的大小
3、C3为预设计,可根据测试情况增加或者降低
4、C1/C2可根据测试情况进行大小调整
在无源晶振实际使用中,我们经常遇到的问题一般有两点:
1、无源晶振引脚的方向性问题;
2、外接电容匹配问题引发的晶振频率偏差。

首先关于无源晶振引脚的方向性辨识方法:无源晶振引脚不具备方向性,因此不必担忧贴反。具体说明如下:
1、两引脚无源晶振:分别为频率输入脚与输出脚,不具备方向性。
2、三引脚晶振:中间脚为接地脚,两侧脚分别为频率输入脚与输出脚,不具备方向性。
3、四引脚晶振:对角焊接即可,注意邻脚之间不可连接。一般解释为脚1与脚3分别为频率输入脚与输出脚,不具备方向性。脚2与脚4接地。

现在再来说无源晶振的电容匹配问题,在无源晶振的实际应用中,大多数情况下遇到的问题都是与外接电容(对地电容)与无源晶振负载电容(CL)不兼容所致。晶诺威科技建议除了按照芯片方案选对正确频率精度及负载电容的无源晶振产品之外,若电路板上电后出现频偏问题,应该针对晶振实际输出频率进行测试,借此获取真实数据,并对外接电容容值进行调整,以达到对实际输出频率的微调目的,即尽量靠近标称频率。
以下为理论上的电容计算参考公式:

注:
CL为无源晶振的负载电容,CS为电路板杂散电容,C1和C2为外接电容。
需要说明的是,因电路板复杂程度不同及布线设计存在差异,杂散电容CS也会存在差异,一般我们取值为4-6PF。
附:晶诺威科技无源贴片晶振系列产品图:
