2025年12月31日 09:48:44 来源:深圳市晶诺威科技有限公司 >> 进入该公司展台 阅读量:12
有源晶振可以替换无源晶振吗?
答:可以。
有源晶振,别称晶体振荡器,已内置IC,自身形成一套完整振荡电路,施加所需额定电压(VCC),即可直接向单片机引脚输入时钟信号,与无源晶振相比,具备信号精度高、稳定性强、抗干扰、电路应用简单等优势。


(晶诺威科技有源晶振产品引脚区分图)
有源晶振一般有4个脚,有个圆点标记的为1脚(空脚位),按逆时针(管脚向下)分别为2、3、4。有源晶振通常的用法:一脚悬空,二脚接地,三脚接输出,四脚接电压输入。
有源晶振引脚具备方向性,一定要找对电压输入脚,贴反极易导致有源晶振内部金属引线遭受强电流而熔断,造成有源晶振被烧毁而停振。

无源晶振也称为晶体谐振器,只有两个功能脚位且不具备方向性,无需担忧接反。单片机内部具备振荡电路结构,但仍需要在两端(时钟信号输出脚和时钟信号输入脚)连接一个无源晶振和两个与晶振负载电容(CL)匹配的外接电容(对地电容)才能组建成一套完整的时钟电路。如果没有正确的起振电路,无源晶振自身则无法起振。

(晶诺威科技无源贴片晶振内部结构示意图)

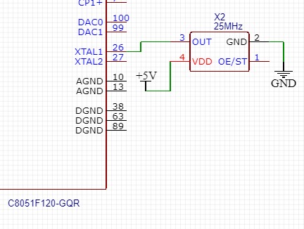
因此,有源晶振不能在原有电路中直接代替无源晶振。从技术上讲,若使用有源晶振代替无源晶振,我们需要对晶振电路进行修改,具体操作是:绕开原有无源晶振振荡电路,为有源晶振单独提供所需标称电压(VCC),将信号输出脚位(OUT)接至原有无源晶振信号输出端。
参考如下:

(无源晶振25MHZ电路图)

(有源晶振25MHZ电路图)