2026年01月02日 08:36:02 来源:深圳市晶诺威科技有限公司 >> 进入该公司展台 阅读量:9
MHz晶振电路

晶振的作用是为系统提供基本的时钟信号。通常一个系统共用一个晶振,便于各部分保持同步。晶振通常与锁相环电路配合使用,以提供系统所需的时钟频率。如果不同子系统需要不同频率的时钟信号,可以用与同一个晶振相连的不同锁相环来提供。
如晶振接入的两个脚是XTAL1和XTAL2(XTAL1和XTAL2分别为晶振的管脚,不具备方向性)
XTAL1:内部振荡电路反向放大器的输入端,是外接晶振的一个引脚。当采用外部振荡器时此引脚接地。
XTAL2:内部振荡电路反相放大器的输出端,是外接晶振的另一端,当采用外部振荡器时,此引脚接外部振荡源。
晶振的电路连接如下(图例):

如何选择晶振电路中的电容大小?
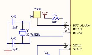
RTC晶振32.768KHz电路

RTCX1引脚:这是一个输入引脚,输入RTC 32KHZ极低功耗的振荡电路
RTCX2引脚:这是一个输出引脚,从RTC 32KHZ极低功耗的振荡电路输出
RTC_ALARM引脚:这是一个输出引脚,当RTC出现警报,它会输出一个低电平
RTC是独立于单片机的一个小系统,它有自己的单独供电VBAT(电池),有自己的32.768KHz晶振作为RTC时钟频率,脚RTCX1、2类似于MHz晶振的XTAL1和XTAL2,所以电路也很相似,下面是RTC的外围电路(图例):

在系统中我们只要配置好了RTC,随时读取RTC值都会很准确。
复位电路
对于复位,它的作用是使单片机的各IO状态恢复到初始状态,让寄存器还有存储器等恢复到默认的初始状态,复位分为上电复位和手动复位两种,在lpc1788中reset引脚的复位需要低电平触发,电路图如下(图例):

复位引脚是一个输入引脚。
RSTOUT引脚:Reset Out,这是一个输出引脚,用于输出lpc1788的复位状态,若出于复位中,输出低电平,反之高电平输出。
注:
以上晶振电路图仅为参考,晶振外接电容值的大小应以实际的晶振负载电容CL及电路板杂散电容值CS计算得出。