2026年01月02日 08:38:49 来源:深圳市晶诺威科技有限公司 >> 进入该公司展台 阅读量:11

,单片机的工作就是完成各项指令任务。完成任务必然需要时间,因此单片机必须拥有一个自身的最小计时时间单位—时间基准。
单片机所有系统指令都要按照这个时间基准有序进行,由此可知指令任务完成的时间都是这个时间基准的整数倍。改变晶振的频率,等于改变了时间基准。一般来说晶振频率越高,运行速度越快。
在一些低端单片机中有自己的振荡电路,也不需要外部晶振作为时钟参考,如简单的儿童玩具类产品。但在当前绝大多数的数字电路中,外部晶振,它直接体现着电子产品的智能化。也有人这样形象的比喻:“这就好比PC的显卡的处境,RC相当于集显,晶振相当于独显”。晶振的作用在数字电路中非常重要,一旦它工作异常或停振,整个系统就将面临紊乱及崩溃的风险。

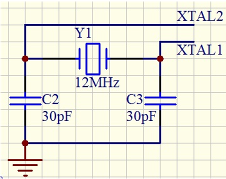
外加的两颗外接电容可以在一定的时间完成充电和放电。有了适当的充电放电过程,无源晶振就会输出更精准的频率信号,为单片机提供时钟源。电容接地是为了降低外界杂散电容对晶振的干扰,增强晶振工作的稳定性,因此匹配电容接地是正确做法。