2026年01月03日 09:33:02 来源:深圳市晶诺威科技有限公司 >> 进入该公司展台 阅读量:17

(PCF8563:实时时钟/日历)
首先,需要指出的是,RTC的主要作用是提供准确的时间基准,计时不准的RTC将失去其本质意义。
目前,部分芯片内部已集成RTC,实际测试中在电池供电6小时环境下芯片内部RTC的偏差大约在1-2分钟。因此,若对RTC实时时钟有更高的要求则需优先考虑外扩RTC,同时要求时钟精度更高的RTC,比如PCF8563。

(图一)
RTC设计电路简约而不简单,时钟芯片的选择、晶振的选择、电路设计、器件放置、阻抗控制、PCB走线规范均会影响RTC的时间基准的稳定性。图1为RTC芯片PCF8563电路设计。
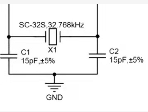
晶振外接电容的选择,如图二所示:
(图二)
负载电容:
Cload= [ (Ca*Cb)/(Ca+Cb) ]+Cstray
其中Ca、Cb为接在晶振两引脚到地的外接电容,又叫对地电容,Cstray为晶振引脚至芯片管脚的走线电容(即杂散电容总和),一般Cstray的典型值取4~6pF之间。
如要满足晶振12.5pF负载电容的要求:
Cload= [ (15*15)/(15+15) ]+5=12.5pF
由于RTC的晶振输入电路具有很高的输入阻抗,因此它与晶振的连线犹如一个天线,很容易耦合系统其余电路的高频干扰。而干扰信号被耦合到晶振引脚导致时钟数的增加或者减少,考虑到线路板上大多数信号的频率高于32.768kHz,所以通常会发生额外的时钟脉冲计数,因此晶振应尽可能靠近OSC1和OSC2引脚放置,同时晶振、OSC1和OSC2的引脚布成地平面。
如图1所示,R56、R57为I2C总线上拉电阻,PCF8563中断输出及时钟输出均为开漏输出,所以也需要外接上拉电阻,如图1中的的R58、R59,若不使用这两个信号,对应的上拉电阻可以不用。
对于PCF8563芯片,需外接时钟晶振32.768kHz 12.5pF(如图1的X1),推荐使用±20ppm或更稳定的晶振。PCF8563典型应用电路推荐使用15pF的晶振匹配电容,实际应用时可以作相应的调整,以使RTC获得更高精度的时钟源。一般晶振匹配电容在15pF~22pF之间调整。晶诺威科技建议选择18pF的外接电容较为合适。但值得一提的是,基于电路板实际杂散电容的差异,也曾遇到外接电容取值为22pF时, 时间更为精准的情况。总之,如果时间快了,应该增大外接电容;时间慢了,则应该减小外接电容。
RTC晶振32.768KHz精度调整方法
说明:
图1中的C41、C42、C43的值在1pF~3pF之间,根据实际情况确定组合方式,以便于快速调整,推荐使用(3pF、3pF、3pF)、(1pF、2pF、3pF)、(2pF、3pF、4pF)。
注:

注:关于PCF8563
PCF8563是一款CMOS实时时钟(RTC)和日历,低功耗应用。还提供可编程时钟输出、中断输出和电压过低检测器。通过两线双向I²C总线串行传送所有地址和数据。总线速度为400kbit/s。寄存器地址会在每次写入或读取数据字节后自动递增。
PCF8563特征