2026年01月04日 09:40:44 来源:深圳市晶诺威科技有限公司 >> 进入该公司展台 阅读量:13

(无源贴片晶振8MHz产品图)
晶振是电子元器件中很重要的一个元器件,用于各种电路中,产生振荡频率。绝大多数的单片机中少不了晶振的存在。
单片机有内部时钟方式和外部时钟方式两种:
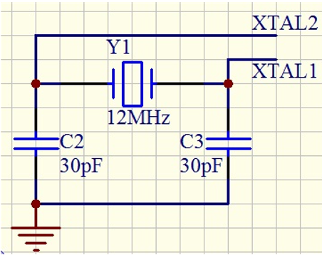
1、单片机的XTAL1和XTAL2内部有一片内振荡器结构,但仍需要在XTAL1和XTAL2两端连接一个无源晶振和两个电容才能组成时钟电路,这种使用无源晶振配合产生正弦波信号的方法是内部时钟方式。

2、单片机还可以工作在外部时钟方式下,外部时钟方式较为简单,可通过有源晶振直接向单片机XTAL1引脚输入时钟信号方波,而XTAL2管脚悬空。

晶振电路的原理和作用
晶振是晶体振荡器的简称,在电气上它可以等效成一个电容和一个电阻并联再串联一个电容的二端网络。电工学上这个网络有两个谐振点,以频率的高低分,其中较低的频率是串联谐振;较高的频率是并联谐振。由于晶体自身的特性致使这两个频率的距离相当的接近,在这个极窄的频率范围内,无源晶振等效为一个电感,所以只要无源晶振的两端并联上合适的电容它就会组成并联谐振电路。这个并联谐振电路加到一个负反馈电路中就可以构成正弦波振荡电路,由于无源晶振等效为电感的频率范围很窄,所以即使其它元件的参数变化很大,这个振荡器的频率也不会有很大的变化。
注:
无源晶振有一个重要的参数——负载电容值CL,选择与负载电容值相等的并联电容,就可以得到晶振标称的谐振频率。
一般的晶振振荡电路都是在一个反相放大器(注意是放大器不是反相器)的两端接入无源晶振,再有两个电容分别接到无源晶振的两端,每个电容的另一端再接到地,这两个电容串联的容量值就应该等于负载电容。请注意一般IC的引脚都有等效输入电容,这个不能忽略。
如果无源晶振的负载电容为20pF,如果再考虑元件引脚的等效输入电容,则两个27~33pF的电容构成晶振的振荡电路就是比较好的选择,如下图所示:
