2026年01月05日 08:29:36 来源:深圳市晶诺威科技有限公司 >> 进入该公司展台 阅读量:12

射频指的是射频电流,简称RF, 英文全称Radio Frequency,是一种高频交流变化电磁波的简称。
在无线通信系统中,晶振发挥着核心作用。晶振可以为各个设备提供统一的时钟参考,实现设备之间的精确同步,避免数据冲突和碰撞,提高通信效率。 它通过提供稳定的时钟信号、生成载波信号、在混频与解调过程中发挥作用、频率控制、节能管理、同步以及在新兴的多设备通信场景中的作用,确保了无线通信系统的数据传输精确、优化效率和可靠性。

RF射频常用的晶振频率为13.56MHZ、16MHz、19.2MHZ、24MHz、24.576MHZ、26MHZ、27.12MHZ、32MHz、38.4MHZ等。为确保RF信号连接顺利及稳定,必须考虑接收器两端的晶振频率偏差,晶振TS值和接收器数据速率等变量。

灵敏度(TS),又叫牵引值,表示晶振频率随负载电容变化的变化值,单位用PPM/PF表示,负载电容越小,TS越大,晶振频率受外界杂散电容的影响变化越大。
晶振频率偏差与TS值:
频率偏差>数据速率,但需要TS偏移的空间,TS值并不是越大越好,而是需要一个合理的指定范围。因制程工艺的不同,不同的晶振厂家,生产的同一类型的晶振TS值存在差异。
接收器基带带宽(BBBW):
由晶体谐振器(无源晶振)精度和范围要求定义,所需范围越长,BBBW建议的越小。

晶诺威科技产无源贴片晶振SMD2016 32MHz 8pF ±10ppm测试数据如下:

数据速率-由应用程序定义并需要优化:
•低数据速率->更长的范围(更好的接收器灵敏度)
•高数据速率->更短的数据包时间->更长的电池寿命
注:
1、若发送器(RF transmitter)和接收器(RF receiver)之间存在频率偏移,则逻辑0和1的基带频率将不同。对于小偏移,如果正确选择理想偏差,则逻辑0频率和逻辑1频率都将适合接收器基带滤波器特性。
2、若晶振精度不够、或TS值牵引值不达标,晶振实际频率偏移可能大于接收器基带滤波器可以容忍的范围,在这种情况下,RF收发设备之间可能会出现信号中断问题。

(Bluetooth 5.0, 2.4 GHz transceiver 蓝牙5.0 BOM中对晶振电气参数要求的描述)
晶诺威科技产RF射频晶振主要应用领域如下:
• Energy Harvesting systems能量收集系统
• 6LoWPAN systems 6LoWPAN系统
• Wireless sensor networks无线传感器网络
• Industrial Control工业控制
• Residential and commercial automation住宅和商业自动化
• Health care医疗保健
• Consumer electronics消费类电子产品
• PC peripherals个人电脑周边设备
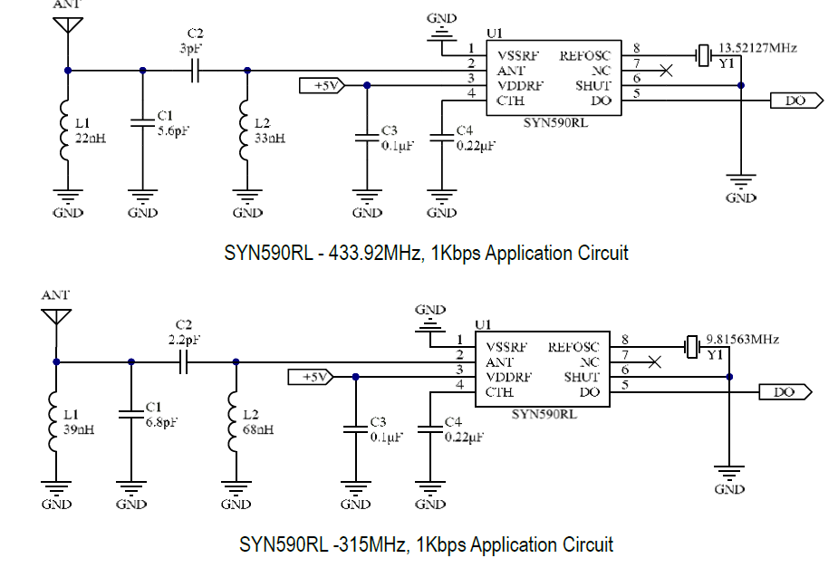
附:433MHz/315MHz射频模块晶振13.52127MHz与9.81563MHz电路图例如下:
