2026年01月05日 08:54:29 来源:深圳市晶诺威科技有限公司 >> 进入该公司展台 阅读量:9

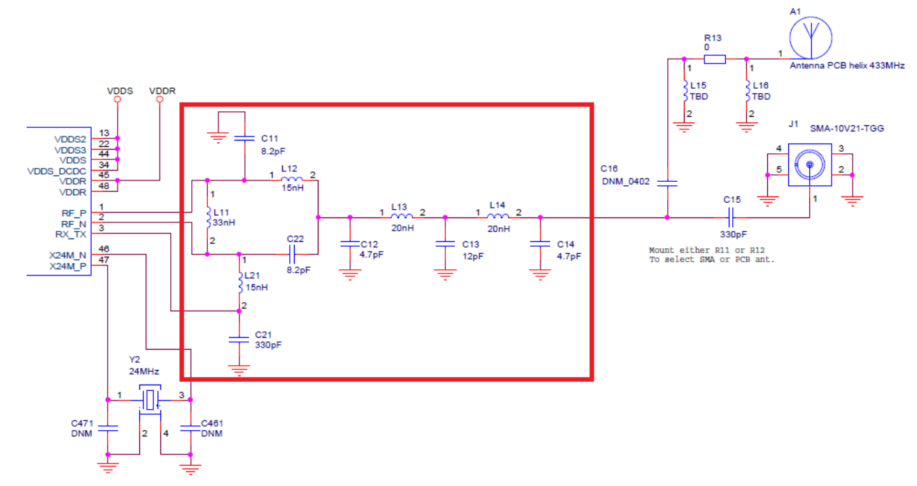
(无源贴片晶振SMD3225-4p 24MHz应用电路范例)
晶诺威科技产无源贴片晶振SMD3225-4p 24MHz规格及电气参数说明如下:
无源贴片晶振SMD3225-4p 24MHz外形尺寸及管脚内部电路连接说明如下:

注:
脚1和脚3为频率管脚,不具备方向性;
脚2和脚4与金属外壳导通,建议接地。
拓展阅读:关于24MHz无源晶振的作用,晶诺威科技介绍如下:
一、系统时钟基准
1、同步各部分工作:在计算机、智能手机、平板电脑等电子设备中,24MHz 无源晶振为 CPU、GPU、内存等组件提供统一的时钟基准,确保它们按照精确的节奏协同工作,使数据的传输、处理和存储能够有条不紊地进行。
2、指令执行与数据处理:作为系统时钟源,它决定了 CPU 执行指令的速度和节奏。例如,在一个以 24MHz时钟运行的微控制器中,每一个时钟周期 CPU可以执行一条指令或完成一次数据处理操作,从而实现各种复杂的任务,如运行操作系统、处理用户输入等。
二、通信与数据传输
1、有线通信:在以太网、USB 等有线通信接口中,24MHz 无源晶振为数据传输提供时钟信号,确保数据在发送端和接收端能够准确同步,避免数据传输错误。
2、无线通信:在蓝牙、Wi-Fi 等无线通信模块中,24MHz无源晶振用于生成稳定的载波频率或时钟信号,使设备能够与其他设备进行高速、稳定的无线数据传输。
三、音频与视频处理
1、音频处理:在音频设备如 MP3 播放器、手机音频电路等中,24MHz无源晶振为音频编、数字信号处理器等提供时钟信号,确保音频数据的采样、编码、解码等处理过程的准确性,从而实现高质量的音频播放和录制。
2、视频处理:对于视频监控摄像头、数码相机等设备,24MHz无源晶振为图像传感器、视频编码器等提供时钟信号,确保视频图像的采集、处理和传输的同步性和稳定性,使视频画面清晰流畅,色彩还原准确。
三、传感器与测量
1、传感器数据采集:在各种传感器如加速度计、陀螺仪、温度传感器等中,24MHz无源晶振为传感器的信号采集和处理电路提供时钟信号,确保传感器能够按照精确的时间间隔采集数据,并将数据准确地传输给微控制器或其他处理单元。
2、测量与控制:在电子测量仪器如示波器、频谱分析仪等中,24MHz无源晶振为测量电路提供时钟基准,确保测量结果的准确性和稳定性。
四、其它应用
1、汽车电子系统:在汽车的发动机控制单元、车身电子稳定系统、车载多媒体系统等中,24MHz无源晶振为各电子控制单元提供时钟信号,确保汽车电子系统的稳定运行和各部件之间的协调工作。
2、工业自动化设备:在 PLC、工业机器人、自动化生产线等工业自动化设备中,24MHz无源晶振为控制电路提供时钟信号,确保设备按照预设的程序和参数进行精确的动作控制和生产操作。