2026年01月06日 08:33:35 来源:深圳市晶诺威科技有限公司 >> 进入该公司展台 阅读量:4

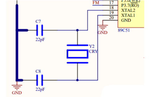
STC89C52单片机的内部有一个高增益反相振荡器,其输入端引脚为19引脚XTAL1,其输出端引脚为18引脚XTAL2,只要在这两个引脚之间跨接一颗无源晶振,再外加两个起振电容(一般可取15~33PF左右,该值主要取决于晶振负载CL),就可以构成一个稳定的自激振荡器。

对于STC单片机,晶振频率范围一般是1.2MHZ~12MHZ,晶振频率越高,系统的时钟频率也越高,单片机的速度也就越快。通常情况下,使用晶振的频率为6MHZ或12MHZ。如果系统中使用了单片机的串口通信,则一般采用振荡频率为11.0592MHZ的晶振,它每秒振荡次。
晶诺威科技产12MHz无源贴片晶振测试数据如下:

附:单片机工作原理
单片机是按照时序进行工作的,关于MCS-51系列单片机的时序概念有四个,可用定时单位来说明,从小到大依次是:节拍、状态、机器周期和指令周期。把振荡脉冲的周期定义为节拍,用P表示,也就是晶振的振荡频率Fosc。振荡脉冲Fosc经过二分频后,就是单片机时钟信号的周期,定义为状态,用S表示。一个状态包含两个节拍,其前半周期对应的节拍叫P1,后半周期对应的节拍叫P2。MCS-51系列单片机采用定时控制方式,有固定的机器周期。规定一个机器周期的宽度为6个状态,即12个振荡脉冲周期,因此机器周期就是振荡脉冲的十二分频。比如当振荡脉冲频率为12 MHz时, 一个机器周期为1µs;当振荡脉冲频率为6MHz时,一个机器周期为2 µs。指令周期是的时序定时单位,即执行一条指令所需要的时间。它一般是由若干个机器周期组成。不同指令,所需要的机器周期数也不同。通常包含一个机器周期的指令称为单周期指令,包含两个机器周期的指令称之为双周期指令,依次类推。另外需要注意的是这里的“指令”指的是汇编指令,而不是指的C语言程序。