2026年01月06日 09:19:25 来源:深圳市晶诺威科技有限公司 >> 进入该公司展台 阅读量:13

KHz和MHz晶振的负载电容CL值可以直接使用吗?
答:不能直接使用,建议:晶振负载CL值减去3pF~5pF之后,再乘于2。
注:一般情况下,杂散电容Cs估算值为3pF~5pF。
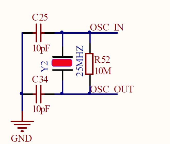
以晶诺威科技产SMD3225无源晶振25MHz为例:
1、若在晶振规格书中,晶振负载电容CL=8pF,(8-3)x2=10pF,故实际设计时,推荐外接电容CL值为C1=C2≈10pF。
2、若在晶振规格书中,晶振负载电容CL=20pF,(20-5)x2=30pF,故实际设计时,推荐外接电容CL值为C1=C2≈30pF。