2026年01月07日 08:09:38 来源:深圳市晶诺威科技有限公司 >> 进入该公司展台 阅读量:8

(无源晶振16MHz输出频率及正弦波形/Sine wave)
无源晶振就是用一种能把电能和机械能相互转化的石英晶体(像玻璃一样的晶片),其在共振的状态下工作,可以提供稳定且精确的单频振荡信号。晶振产生的频率信号主要用于数字电路,我们通常把它称之为时钟信号(Clock Signal)。

(石英晶体与石英晶片)

(无源晶振结构原理图)

(无源晶振放大电路工作原理图)

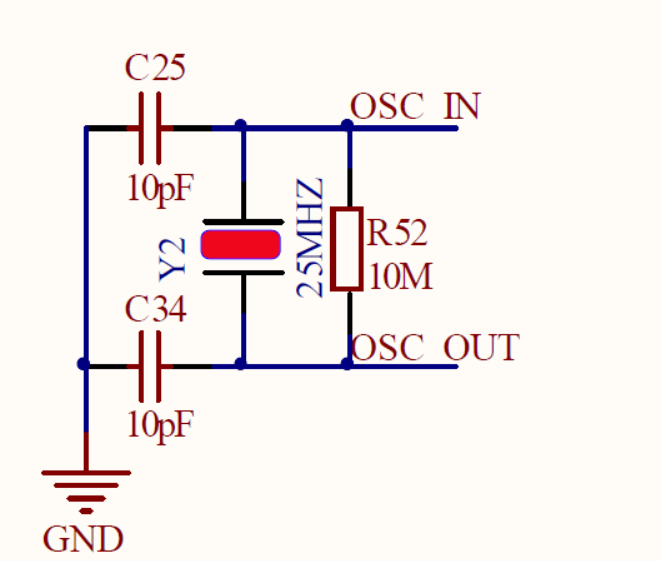
(25MHz无源晶振电路示例图)
注:上图中外接电容C34=C35=10PF,该电容值是由无源晶振本身负载电容CL及电路板杂散电容Cs共同决定,并非固定值。
拓展阅读:晶振指标
首先,我们了解一下PPM和PPB,PPM的意思是parts per million,意为百万分之一;PPB的意思是parts per billion,意为十亿分之一,表示频率偏差的大小。
计算过程如下:

标称频率
指晶体元件规范中所指定的频率,一般用fo来表示,也即用户在电路设计和元件选购时所希望的理想工作频率。
频率精度
或者叫频率容差,英文一般叫Frequency Tolerance
基准温度时,工作频率相对于标称频率的允许偏离。常用ppm表示。
频率稳定性Frequency Stability
多指温度稳定性,Frequency Stability over Temperature
对应不同的工作温度范围,可选择不同的频率精度。以±15ppm、-20~70℃为例,其含义是,在-20~70℃温度范围内,该晶振输出频率相对基准频率的偏差不会超过15ppm。该参数是晶振的重要参数,包含了由于温度变化、电源电压波动、负载变化等因素引起的频率偏差。
老化率Aging
指在规定条件下,由于时间所引起的频率漂移。这一指标对精密晶体是必要的,但它“没有明确的试验条件,而是由制造商通过对所有产品有计划抽验进行连续监督的,某些晶体元件可能比规定的水平要差,这是允许的”。老化问题的解决方法只能靠制造商和用户之间的密切协商。
时钟抖动
时钟信号抖动定义有多种,主要为如下五种:
1、周期抖动 (Period Jitter)
2、相邻周期抖动 (Cycle to Cycle Period Jitter)
3、长期抖动 (Long Term Jitter)
4、相位抖动 (Phase Jitter)
5、时间间隔误差 (Time Interval Error or TIE)