2026年01月07日 09:02:11 来源:深圳市晶诺威科技有限公司 >> 进入该公司展台 阅读量:16
无源晶振的PIN1脚可以接地吗?
答:一般情况下不可以。

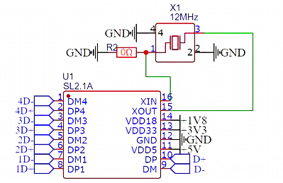
无源晶振PIN1与PIN3脚为频率输入脚和频率输出脚,这两个脚没有方向性,也没有正负极之分,因此接入电路时,焊接反了没关系。无源晶振PIN2与PIN4脚与晶振金属外壳连接,为接地脚。

必须提醒的是,在皮尔斯振荡电路中一旦PIN1或PIN3接地,将无激励电流通过晶振,因此无源晶振无法起振,也不会有频率波形信号输出。但在密勒振荡电路(如下图所示)中,芯片已内置电感,晶振一脚接地,依然可以形成振荡电路并正常起振。
