如何用的方法初步判定晶振不良?建议如下:
- 对于两引脚晶振,要确定“两脚通”。若不通,则晶振必然不良。另外,任何一个引脚与晶振金属外壳不能导通。若导通,可判定为晶振不良。

- 对于三引脚晶振,要确定“两侧引脚通”。若不通,则晶振必然不良。另外,若侧脚(左侧脚或右侧脚)与中间脚通,则晶振必然不良,因为中间引脚为接地脚。

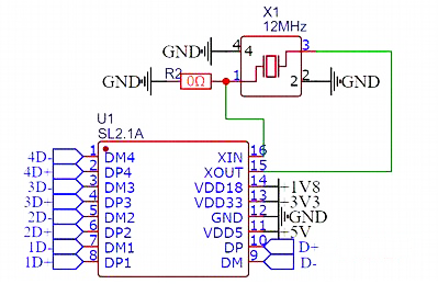
- 对于四脚无源晶振而言,最基本验证方法:确定是否“对脚通”,比如脚 1和脚3通;脚2和脚4通,并与晶振外壳连通。若不通,则晶振不良。若相邻两脚通,因其中一脚必然为接地(GND),说明短路,晶振必然不良。如下图所示:



(上图为晶振不合格品:导电胶与外壳粘连,导致晶振#3脚与外壳短路)

(四脚无源晶振应用电路)