2019年5月9日,美国政府宣布,自2019年5月10日起,对从中国进口的2000亿美元清单商品加征的关税税率由10%提高到25%。关税税则委员会办公室表示,美方上述措施导致中美经贸摩擦升级,违背中美双方通过磋商解决贸易分歧的共识,损害双方利益,不符合国际社会的普遍期待。为捍卫多边贸易体制,捍卫自身合法权益,中方不得不对原产于美国的部分进口商品调整加征关税措施。

美国资本市场也对此迅速产生反应。截至发稿时,美股期货跌幅扩大,纳指期货跌2.26%,道指期货跌超500点,标普500指数期货跌2%。恐慌指数VIX刷新日高至20.2,涨幅扩大至25.94%。离岸人民币兑美元跌幅扩大,日内跌超近601点,一度失守6.91关口,现报6.9056;国际黄金再度站上1290美元/盎司。
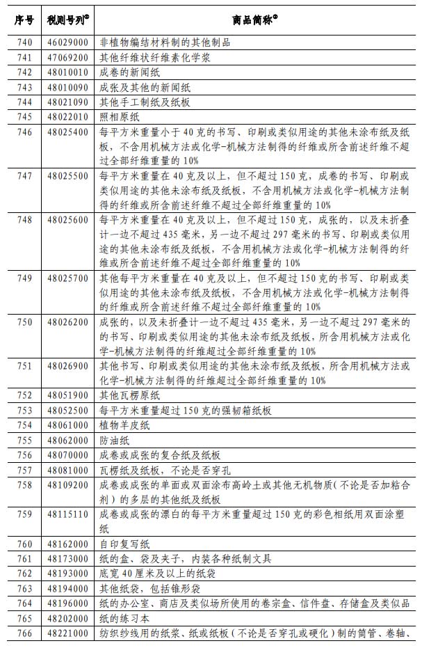
2019年5月13日,我国发布公告,根据《中华人民共和国对外贸易法》《中华人民共和国进出口关税条例》等法律法规和国际法基本原则,关税税则委员会决定,自2019年6月1日0时起,对原产于美国的部分进口商品提高加征关税税率。对原产于美国约600亿美元进口商品实施加征关税,其中,2493个税目商品实施加征25%的关税;1078个税目商品实施加征20%的关税;974个税目商品实施加征10%的关税。595个税目商品仍实施加征5%的关税。在2493个加征25%关税的商品目录中,我们发现了一些纸制品的身影如:成卷的新闻纸,其他瓦楞原纸等。

我国对于纸箱,瓦楞纸的需求巨大,据国家数据,2018年快递数量达507.1亿件,这些快递大部分都采用纸箱来包装,而我国电子商务的增速虽然一直在放缓,但是到2017年的增速依然达到21%,交易额超过5万亿,到2019年这个市场依然是不断扩大,纸箱包装,印刷的需求依然巨大,对美国进口相关纸制品关税所产生的影响将在未来一段时间内逐渐显现。
惠州中之星所生产的水性油墨是一种环保型油墨可应用在纸箱印刷,没有voc排放,对大气没有污染,是未来印刷行业溶剂型油墨的替代产品,更多的水性油墨信息请关注: