广告招募

当前位置:中非贸易网 > 技术中心 > 所有分类

微流控专题 | 抑制NADPH氧化酶阻断NETosis并减少肝素诱导的血小板减少症中的血栓形成

2026年01月24日 08:06:22      来源:广州虹科电子科技有限公司 >> 进入该公司展台      阅读量:11

分享:

肝素诱导性血小板减少症 (HIT) 是对抗凝剂肝素的严重免疫反应。该病症表现为血小板减少症(血小板计数低)和动脉或静脉血栓形成。如果不及时治疗,HIT 可导致心脏病发作、中风、肺栓塞、动脉阻塞、肢体坏疽和死亡。

在 HIT 中,抗体识别血小板因子 4 (PF4) 和肝素或多聚阴离子并与之形成复合物。该免疫复合物与 FcᵧRIIa 受体相互作用,导致血小板活化和聚集。血小板活化会导致释放刺激凝血并延续循环的因子。

但其他因素会导致 HIT 中的血栓形成,例如中性粒细胞活化。HIT 免疫复合物与中性粒细胞上的 FcᵧRIIa 受体的结合会诱导中性粒细胞胞外陷阱 (NET) 的释放和 NETosis,这是一种受调节的细胞死亡过程。

到目前为止,HIT 中 NET 形成的分子机制尚未了解。可能涉及特定激动剂,如二核苷酸磷酸 (NADPH)、氧化酶 (NOX) 和氧物种 (ROS)。新南威尔士大学 (澳大利亚悉尼) 的研究人员调查了 ROS 和 NOX 是否是 HIT 诱发的血栓形成所必需的,以便更好地了解这些机制。

研究概述

HIT 样本

研究人员从健康志愿者和 HIT 患者身上采集血液样本。

微流体研究

该小组使用 点成Vena8 Fluoro+ 生物芯片微通道进行了微流体研究。

首先,他们在 4C 下用纤维蛋白原或血管性血友病因子 (WWF) 覆盖微芯片过夜。用牛血清清洗和阻断微芯片后,他们用 DPI(一种 ROS 抑制剂)孵育来自健康供体的新鲜柠檬酸抗凝全血。他们用纯化的 IgG(HIT 或正常)和肝素对其进行处理。

针对中性粒细胞的 ROS 抑制试验

研究人员在本次实验中使用了经过或未经过 DPI 处理的中性粒细胞耗尽血液。他们用 Hoechst 33342、Sytox Green、抗 CD41 或 AP2、抗 CD15 和 CellROX 标记样本。然后,他们以 67 达因/cm2(1500 s-1)的剪切应力灌注血液长达 30 分钟。

为了可视化生物芯片,他们使用 Q-Imaging EXi Blue 相机连接到由 VenaFluxAssay 软件(点成Cellix Ltd)驱动的荧光显微镜,然后进行定量分析。

结果

HIT 中的血栓形成需要中性粒细胞衍生的 ROS

当研究人员分析血栓时,他们看到血凝块内有大量的血小板、中性粒细胞、ROS 和释放的 DNA(图 3A)。 HIT 患者的循环血小板和中性粒细胞也产生了更多的 ROS。

HIT 中的血栓形成需要中性粒细胞衍生的 ROS

当研究人员分析血栓时,他们发现血凝块内有大量的血小板、中性粒细胞、ROS 和释放的 DNA(图 3A)。HIT 患者的循环血小板和中性粒细胞也产生了更多的 ROS。

图 3A 来自 Chong 等人。HIT IgG 诱导的 NETosis 和含有 ROS 的血栓。(A)全血中 KKO 诱导的血栓的共聚焦显微镜图像,显示血小板(红色)、中性粒细胞(绿色)、ROS(洋红色)和 DNA 释放(蓝色)。

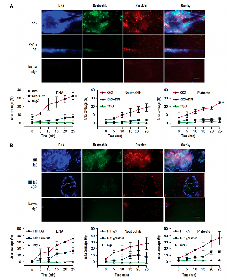
KKO 和 HIT IgG 诱发的血栓显示细胞外 DNA、血小板和中性粒细胞明显沉积(图 4 A-B)。用 DPI 处理血液可显著减少这些成分和血凝块大小。这一观察结果证实了 ROS 在 HIT 相关血栓形成中的核心作用。

图 4A-B 来自 Chong 等人。抑制 ROS 可减少血凝块形成和流动条件下的 NET 释放。(A)用同型对照和肝素或 KKO 和肝素加载体对照或 DPI 处理的全血的荧光图像。(B)用正常人 IgG (hIgG) 和肝素或代表性 HIT IgG 和肝素加载体对照或 DPI 处理的全血。细胞外 DNA(蓝色)、中性粒细胞(绿色)和血小板(红色)。

HIT 中的中性粒细胞衍生 ROS 和血栓形成

在用载体处理的中性粒细胞重建的 HIT IgG 处理血液中,研究人员观察到充满细胞外 DNA、中性粒细胞和血小板的大凝块。他们在用正常 IgG 处理的重建血液中没有观察到这些特征(图 5)。

图 5 来自 Chong 等人。针对中性粒细胞的 ROS 抑制阻断了全血中的 NET 和血栓形成。(A)荧光图像显示细胞外 DNA(蓝色)、中性粒细胞(绿色)和血小板(红色)。

用 DPI 处理重组血液可显著减少 HIT IgG 治疗后的 DNA、中性粒细胞和血小板沉积。

这些数据表明中性粒细胞衍生的 ROS 与 HIT 中的血栓形成之间存在直接联系。

本研究中的其他实验

中性粒细胞中的 ROS 生成

实验涉及用 HIT 患者 IgG 或 KKO、PF4 和肝素刺激纯化的中性粒细胞。KKO 处理的中性粒细胞显示出增强的 ROS 生成。

HIT IgG 介导的中性粒细胞活化和 NETosis

该实验涉及在肝素存在下用 KKO 或 HIT IgG 治疗健康血液。与对照组相比,治疗增加了全血和 LDG 群体中经历 NETosis 的中性粒细胞。DNP 和 DPI 阻断了 HIT IgG 诱导的 LDG 中的 ROS 生成。

体内研究

该小组还使用表达人类 FcᵧRIIa 的 R131 异构体和人类 PF416 的双转基因 FcᵧRIIa+/hPF4+ 小鼠进行了动物研究。他们注射了 HIT 样单克隆抗体 KKO 和肝素以在这些动物中诱导 HIT。然后,他们给动物施用 ROS 抑制剂,并分析其肺部和血小板计数。

这些实验的主要发现

  • 未经 DPI 治疗的 KKO 治疗小鼠肺部出现大量发光积累。DPI 治疗降低了发光,表明 ROS 受到抑制。(补充图 5A)
  • 经 DPI 治疗的 HIT 小鼠循环中活化中性粒细胞 (LDG) 和 ROS+ 细胞减少,与对照水平相似。这些结果与微流体观察结果一致,其中 ROS 抑制阻断了中性粒细胞活化。(补充图 5D)
  • 用 KKO 和肝素治疗的小鼠肺部出现密集的血小板积聚和血栓形成。(图 6)
  • 用 DPI 抑制 ROS 可减少 HIT 诱导的血栓形成,支持微流体研究。
  • DPI 无法预防血小板减少和体温过低。

结论

研究人员得出结论:

  • ROS 和 NOX2 在 HIT 中的 NETosis 和血栓形成中起着至关重要的作用。
  • NOX2 可能是 HIT 抗血栓治疗的新治疗靶点。
点成解决方案

实验室解决方案

如果您对上述实验感兴趣,这是您在实验室进行类似实验所需的设备:

  • 点成Vena8 Fluoro+ 生物芯片 – 模拟人体血管和血凝块,详情见下方链接。
  • 点成Mirus Evo 泵或 点成ExiGo 泵 – 控制生物芯片中的剪切速率(流速);这使您可以将剪切速率设置为模拟微血管或其他血管中血栓形成的流速的设置。
  • 微环境室 – 这是一个温控框架,生物芯片位于其中,它将所有温度保持在 370C。微环境室位于显微镜台上。
  • 倒置显微镜 – 我们提供带有 VenaFlux Pro 选项的 Zeiss AxioVert A1 或带有 VenaFlux Elite 选项的 Zeiss AxioObserver7。
  • 数码相机 – 用于捕捉图像和视频录制。我们为 Prime BSI Express 提供 VenaFlux Pro 和 Elite 选项。这是一款出色的相机,具有高帧率,适合血栓研究。
  • Image Pro 细胞分析软件 – 用于分析实验中的图像和视频。

如果您的实验室已经拥有其中一些物品(如倒置显微镜、相机或细胞分析软件),我们推荐 VenaFlux 入门套件。

点成Vena8 Fluoro+ 生物芯片

点成Mirus Evo™ 纳米泵

点成ExiGo微流体注射泵

参考文献

Leung, Halina HL, et al. “Inhibition of NADPH oxidase blocks NETosis and reduces thrombosis in heparin-induced thrombocytopenia.” Blood Advances 5.23 (2021): 5439-5451.

版权与免责声明:
1.凡本网注明"来源:中非贸易网"的所有作品,版权均属于中非贸易网,转载请必须注明中非贸易网。违反者本网将追究相关法律责任。
2.企业发布的公司新闻、技术文章、资料下载等内容,如涉及侵权、违规遭投诉的,一律由发布企业自行承担责任,本网有权删除内容并追溯责任。
3.本网转载并注明自其它来源的作品,目的在于传递更多信息,并不代表本网赞同其观点或证实其内容的真实性,不承担此类作品侵权行为的直接责任及连带责任。其他媒体、网站或个人从本网转载时,必须保留本网注明的作品来源,并自负版权等法律责任。 4.如涉及作品内容、版权等问题,请在作品发表之日起一周内与本网联系。