广告招募

当前位置:中非贸易网 > 技术中心 > 所有分类

细胞培养芯片用于构建肠模型实例分享

2026年01月24日 08:12:44      来源:广州虹科电子科技有限公司 >> 进入该公司展台      阅读量:7

分享:

介绍

器官芯片是一种利用微芯片制造技术制造的微流体细胞培养设备。该设备包含多个连续灌注腔室,具有多细胞层结构、组织界面、物理化学微环境以及人体血管循环等特征,可以模拟和重构人体器官的生理功能,为相关研究提供了可靠的平台。器官芯片技术的出现,使得人们可以更好地研究器官之间的相互作用和器官内部的细胞行为,通过对药物代谢和毒性进行测试,也为新型药物开发提供了更加准确和高效的方法。同时,随着类器官芯片技术的不断发展,器官芯片将成为未来生物医学研究的重要工具,有望为临床治疗提供更加个性化和精准的方案。

细胞培养芯片实例分享

点成Microfluidic Chipship细胞培养芯片系列的Cross-flow membrane芯片为体外构建器官芯片模型提供了便利的工具。该芯片在膜的上方和下方有两个入口和出口,除了细胞培养这种典型应用,该芯片还可以进行小分子迁移测量、片上透析等。

Cross-flow membrane 芯片示意图

2018年,来自德国Friedrich-Schiller-University of Jena的研究人员利用此款芯片建立了人体肠道的三维微生理模型,并利用此模型研究了肠腔对微生物相关分子模式的生理免疫耐受性,这也是微生物定植人体肠腔的基础。

研究者将Caco-2细胞培养在PET膜上,并连续灌注培养基以形成肠模型的上皮细胞层。HUVEC种植在上皮细胞层对面的膜上共培养以模拟肠道的血管系统。连续的微流体灌注确保了培养过程中代谢废物的去除和营养物质的补充。在培养过程中,内皮细胞表达标记蛋白,上皮细胞层细胞自组织成三维结构,具有隐窝和绒毛的形态特征并且表达了相关标记蛋白。

芯片肠道模型的设计,具有器官型显微解剖和内皮细胞和肠上皮细胞类型标记的表达

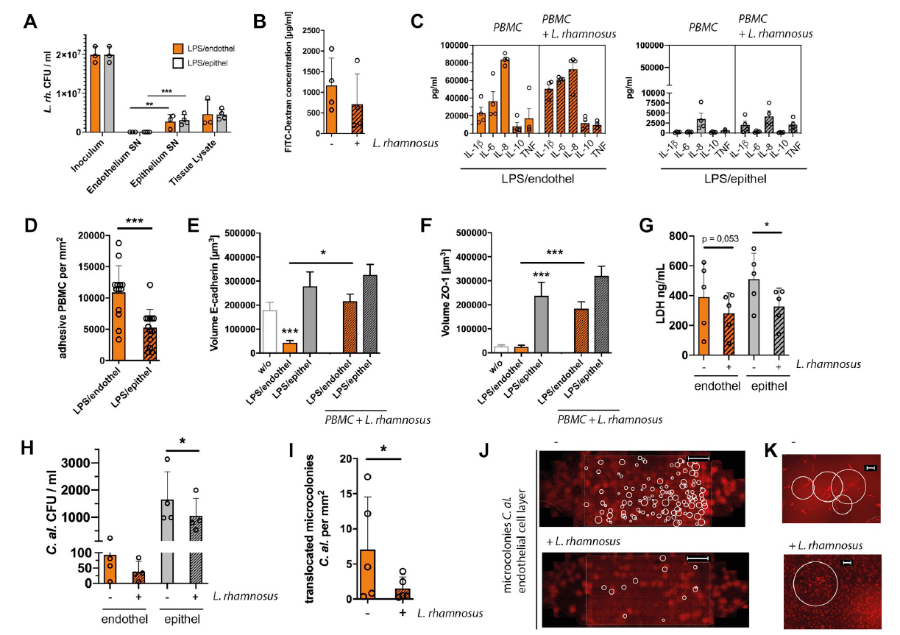
为了弥补传统模型缺少免疫系统的不足,研究者将人免疫细胞(单核细胞吞噬细胞亚群)分别引入内皮和上皮细胞层,通过细胞因子表达研究在LPS刺激下的功能。

LPS刺激下mPCs的移动性和表型标记表达

在人体肠道中,分布着许多微生物,肠道微生物的成分与人体疾病息息相关。为了研究益生菌鼠李糖乳杆菌在肠道中的潜在免疫调节作用和鼠李糖乳杆菌与白色念珠菌的相互作用,研究人员将微生物定植在了肠道模型上。研究结果证明了鼠李糖乳杆菌可以减少白色念珠菌引起的组织损伤。

鼠李糖乳杆菌和白色念珠菌肠道模型的定植

此例很好地证明了利用器官芯片建立的肠道模型可以作为一个系统地探索微生物通讯、宿主-微生物相互作用、微生物致病机制和体外生理相关条件下免疫细胞激活的潜在机制的工具,充分展现了器官芯片平台的优势。

结尾

作为德国Microfluidic ChipShop代理商,点成生物始终致力于为客户提供的微流控技术解决方案。除了细胞培养芯片,Microfluidic ChipShop还为用户提供了具备各种功能的微流控芯片,真正实现“在芯片上建立实验室”。在为用户提供、优性能产品的同时,点成生物还提供专业的技术咨询、技术支持及技术服务,是您值得信赖的合作伙伴。如果您有相关需求,欢迎随时与我们联系!

版权与免责声明:
1.凡本网注明"来源:中非贸易网"的所有作品,版权均属于中非贸易网,转载请必须注明中非贸易网。违反者本网将追究相关法律责任。
2.企业发布的公司新闻、技术文章、资料下载等内容,如涉及侵权、违规遭投诉的,一律由发布企业自行承担责任,本网有权删除内容并追溯责任。
3.本网转载并注明自其它来源的作品,目的在于传递更多信息,并不代表本网赞同其观点或证实其内容的真实性,不承担此类作品侵权行为的直接责任及连带责任。其他媒体、网站或个人从本网转载时,必须保留本网注明的作品来源,并自负版权等法律责任。 4.如涉及作品内容、版权等问题,请在作品发表之日起一周内与本网联系。