广告招募

当前位置:中非贸易网 > 技术中心 > 所有分类

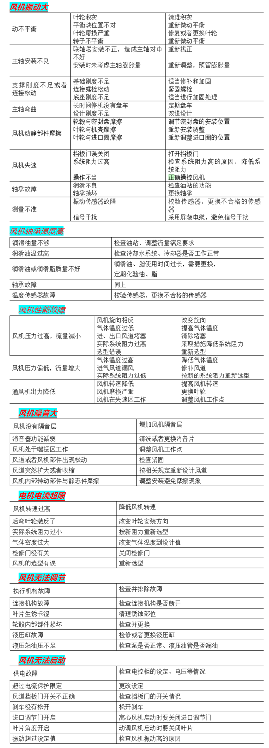
风机常见故障及处理方法

2026年01月27日 08:39:32      来源:浙江弘安传动有限公司 >> 进入该公司展台      阅读量:9

分享:

风机在运行中发生故障的原因很多,发生的部位也不同,故障可能是风机本身的问题,也可能是发生在风机的风道系统,还可能是电动机出现了问题。风机的故障与制造、安装工艺质量、检修水平、运行操作和维护计划是否符合要求有着密切的关系。下面就列举一些风机的常见故障及处理方法。

版权与免责声明:
1.凡本网注明"来源:中非贸易网"的所有作品,版权均属于中非贸易网,转载请必须注明中非贸易网。违反者本网将追究相关法律责任。
2.企业发布的公司新闻、技术文章、资料下载等内容,如涉及侵权、违规遭投诉的,一律由发布企业自行承担责任,本网有权删除内容并追溯责任。
3.本网转载并注明自其它来源的作品,目的在于传递更多信息,并不代表本网赞同其观点或证实其内容的真实性,不承担此类作品侵权行为的直接责任及连带责任。其他媒体、网站或个人从本网转载时,必须保留本网注明的作品来源,并自负版权等法律责任。 4.如涉及作品内容、版权等问题,请在作品发表之日起一周内与本网联系。