2026年01月27日 09:19:55 来源:浙江弘安传动有限公司 >> 进入该公司展台 阅读量:17
公差等级是指确定尺寸精确程度的等级,国标规定分为20个等级,数字越大,公差等级(加工精度)越低,尺寸允许的变动范围(公差数值)越大,加工难度越小。
在满足使用要求的前提下,应尽可能选择较低的公差等级,以降低加工成本。
公差等级的应用范围可参考表1,各种加工方法所能达到的公差等级可参考表2,公差等级的选择及应用可参考表3。此外,在选择公差等级时,还应考虑表面粗糙度的要求。
对于基本尺≤500mm的配合,当公差等级高于或等于IT8时,推荐选择孔的公差等级比轴低一级;对于公差等级低于IT8或基本尺寸>500mm的配合,推荐选用同级孔、轴配合。
表1 公差等级的应用范围

表2 各种加工方法所能达到的公差等级

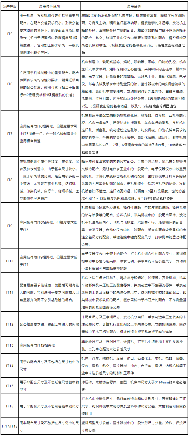
表3 公差等级的选择及应用

来源:机械工程师
(版权归原作者或机构所有)