2026年01月28日 08:19:41 来源:重庆晨鸣水处理设备有限公司 >> 进入该公司展台 阅读量:6
维护与保养
我公司的潜水射流曝气机每台在出厂前,都认真地进行了最终检查。润滑的滚珠轴承使潜水射流曝气机具有的耐久性。然而,为了保证潜水射流曝气机的使用寿命,建议进行定期的检查和保养。
1.安全预防措施△小心!
开始进行设备维护前,务必保证潜水射流曝气机与电源切断并且无法被意外起动。为避免受伤,务必留意损坏和磨损的组件的状态△注意!
保证潜水射流曝气机或其部件的稳定性,确保其不会滚动或倒下,以免造成人员伤害或物品的损坏。
2.检查周期与检查事项
2.1检查周期
定期检查与维护可确保潜水射流曝气机的操作更加可靠。下面的维护时间表建议何时应该对潜水射流曝气机进行检修,何时应进行检查(大修)。维护时间表按磨损情况分A、B两组。

注:对潜水射流曝气机的检查应在维修车间进行。
用安培表便能查出有无阻塞的可能。
注意检查叶轮。如果叶轮磨损严重导致前沿不平衡,电动机就会由于阻塞而过载。
2.2检查事项
2.2.1检修
下列各项均需检查,必要时进行判断是否需要:
·更换所有磨损的组件;
·检查所有螺钉接头处;
·检查油量与油的状况;
·检查定子腔中是否有液体出现;
·检查电缆入口与电缆状况;
·起动装置的功能检查;
·检查旋转方向;
·检查起吊装置与导杆(间隙距离与磨损情况);
·检查电绝缘情况;
·更换为检查而拆卸的所有O型密封圈;
·检查并冲洗密封圈及周围。参见“建议检查”。
2.2.2车间大修
修理车间要求有专门工具,并应由维修部门完成。修理车间的大修作业除了检查外,还应对下列各项进行判断是否需要:
1)更换轴承;2)更换轴承密封圈;3)换油;4)电缆入口处的密封圈情况,必要时更换水密电缆;5)更换机械密封。
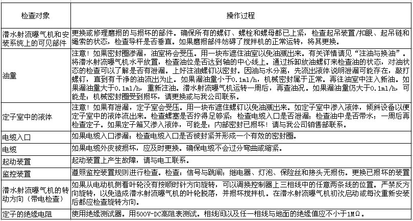
3、建议检查
根据保养计划书,我司通常提供维修合同。若需进一步了解,请与石我司售后服务部联系。通常建议检查事项及操作过程如下表:
检查对象及操作过程

4.注油与换油
潜水射流曝气机的油室在出厂前,已注入适量的润滑油,该油应每年进行更换。
△小心!油室可能受压。请用一块布遮住油塞以免油溅出来。
换油应按下列方法进行:
将潜水射流曝气机放在两根支架上或用行车将其水平吊起,使油室螺塞朝下,在螺塞下方放一容器用于接油。拧松螺塞,(如果注油孔螺钉也已松开,排油将更加容易)放出润滑油,然后用洗涤油清洗油室,再注入适量的润滑油(90号齿轮油或20号机械油),潜水射流曝气机此时应保持水平位置。一般情况下应更换油孔螺钉的O型圈,然后将螺塞旋紧。