2026年01月30日 08:37:17 来源:浙江弘安传动有限公司 >> 进入该公司展台 阅读量:6
一、减速机常见故障及排除方法

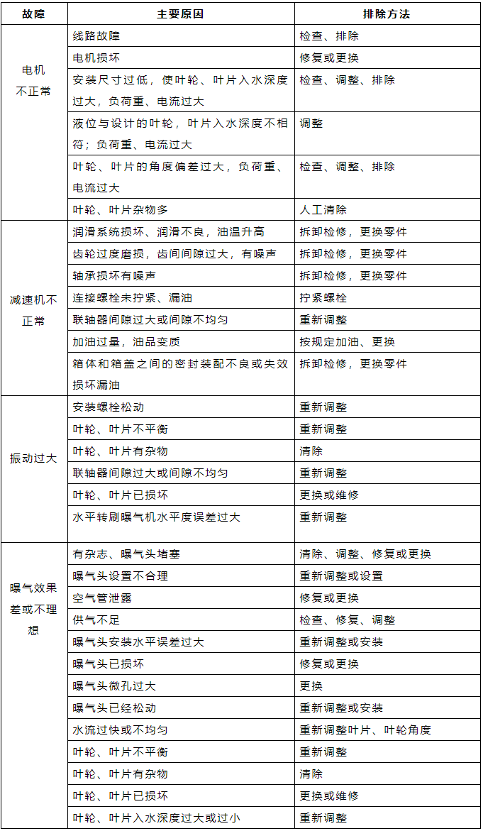
二、电机常见故障及排除方法

三、起重设备常见故障及排除方法

四、方(圆)形铜镶式闸门、调节堰门常见故障及排除方法

五、阀门常见故障及排除方法

六、格栅常见故障及排除方法

七、旋流沉砂池常见故障及排除方法

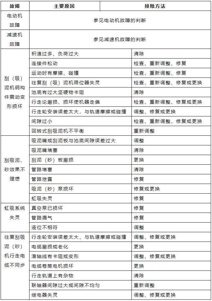
八、刮(吸)泥机常见故障及排除方法

九、曝气器及管路系统潜水污水(泥)泵常见故障及排除方法

十、潜水搅拌机常见故障及排除方法

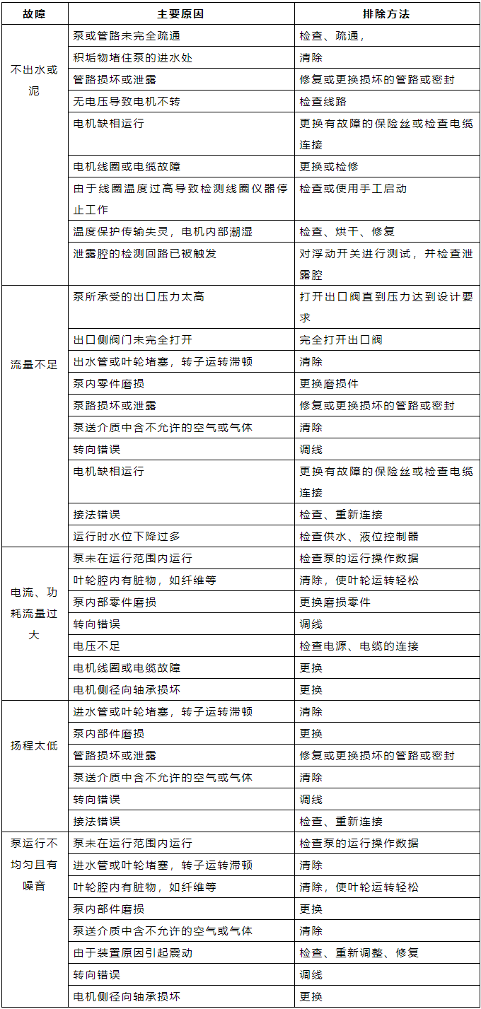
十一、潜水污水(泥)泵常见故障及排除方法

十二、鼓风常见故障及排除方法

十三、污泥脱水机常见故障及排除方法

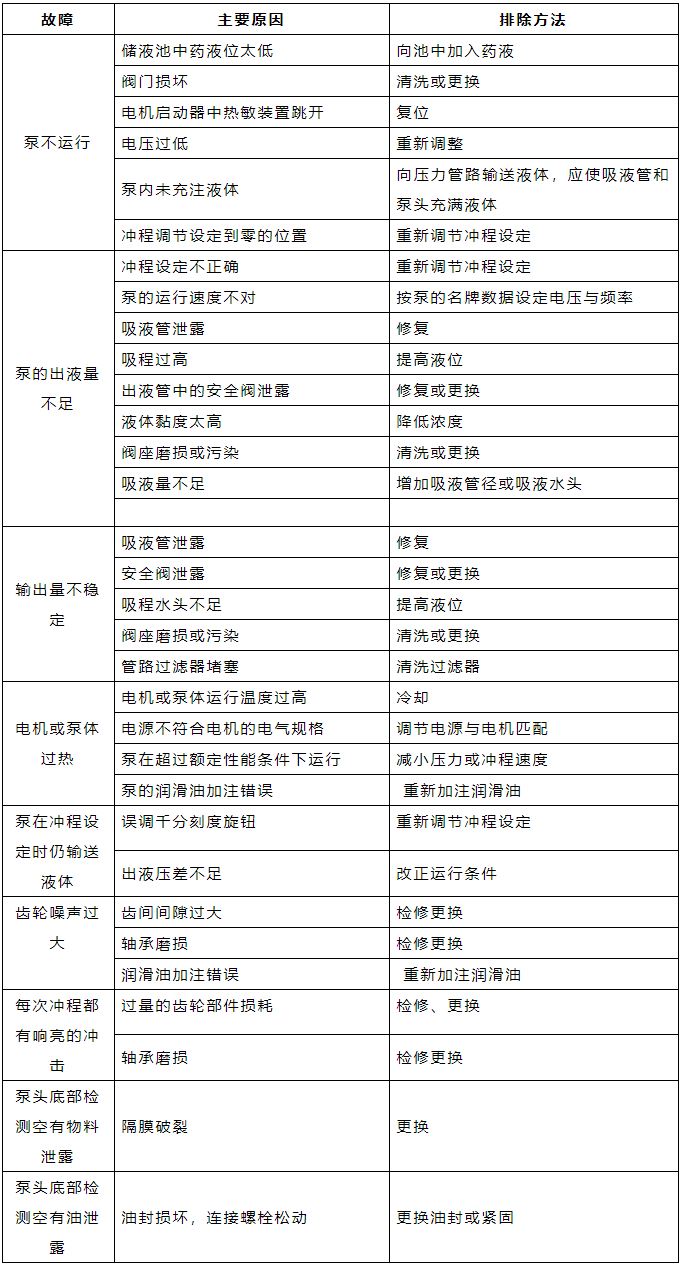
十四、加药泵常见故障及排除方法

来源:环保工程师|污托邦
(版权归原作者或机构所有)