2026年01月30日 10:51:01 来源:浙江弘安传动有限公司 >> 进入该公司展台 阅读量:8
1、日常维护
当压缩机运转时,应该经常检查机器润滑是否正常,油压、气压表的指示是否正常,机器是否有异常声响,并应检查曲轴箱油面高度,当油面低于油标下,应及时补充润滑油。
压缩机在连续运转3000~4000小时之后,应全部更换曲轴箱内的润滑油。使用时,应适当缩短换油周期,一般为1000小时以内。也可以根据油标处的润滑油污染状况来判断是否进行更换。
2、更换膜片抽油
压缩机不允许在膜片破裂情况下继续运转,当膜片破裂时,应立即停车,更换膜片,更换膜片按下列顺序:
1、首先根据故障显示,判断哪一个缸膜片破裂;
2、将该缸体下面的阀门打开,将换向阀的位置扳到抽油的位置,打开油压表下的卸荷阀,启动油泵电机,通过油泵将油缸的液压油全部抽回曲轴箱内。
3、进行缸体和膜片拆除,随后按照原顺序安装新膜片。
3、故障排除
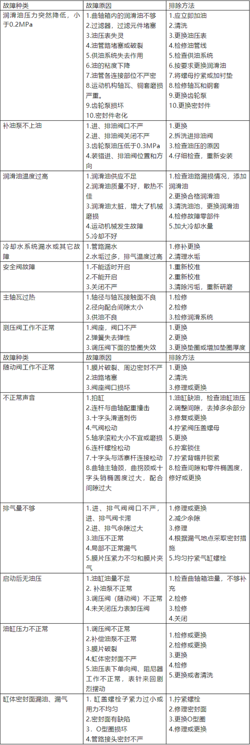
当隔膜压缩机不能正常工作时,可按下表隔膜压缩机常见故障的种类查找故障原因,并排除故障,保证机器运转正常。
附表:压缩机常见故障的种类、原因及排除方法

来源:设备达人
(版权归原作者或机构所有)