2026年01月30日 11:46:41 来源:浙江弘安传动有限公司 >> 进入该公司展台 阅读量:4
作者:冯耀 朱家坪电厂发电部
一、带式输送机的运行基本要求:
带式输送机有正常的启动、运行、停机、事故停机和带负荷启动等情况。
正常情况带式输送机应处于空载状态,当锅炉需要加煤时,立即空载启动。当煤仓加满需停机时,必须将煤全部走空才允许停机。正常停机,不允许皮带上留有余煤。
当输煤系统设备发生故障时,为了避免故障扩大,必须紧急停机,即事故停机。事故停机后,带式输送机上往往是充满煤的,此时带式输送机需要带负荷启动,若皮带煤量过大,有时会造成不能启动、电动机过载冒烟甚至被烧毁等严重情况。即使装设液力耦合器、即使电动机转速已经达到额定转速,因煤量过大皮带仍可能会发生转的很慢或无法运转,即“打滑”的现象。除了打滑保护外,限矩型液力耦合器在充油量一定的情况下(充油范围为耦合器总容积的40~80%),能够传递的力矩是一定的,传递功率长时间超出范围,耦合器的工作油温度会急剧升高,耦合器装有低熔点的易熔塞,油温度达到其熔点,易熔塞就会熔化,油将从易熔塞中喷出,使主、从动部分断开,从而保护了输送带的电动机。
输煤系统中的各台设备都按一定的运行要求顺序启停,互相制约,以保证安全运行。一般设备启动时,按逆煤流方向逐一启动,而停机时则按顺煤流方向逐一停止。当系统中参与联锁运行的设备中某一设备发生故障停机时,则该设备逆煤流以前的各设备按照联锁顺序自动停运,其顺煤流之后的设备仍继续运转,从而避免或减轻了系统积煤和事故扩大的可能性。
安装调试时,皮带可以就地启停,其它情况则必须在程控启停,以加强监视和保护。
为了使带式输送机安全稳定地运行,设备启动前、运行中的检查是非常重要的。
对带式输送机的检查方法可概括为“看、嗅、摸、听”四个字。
“看”就是对设备外观进行检查;“嗅”就是闻一闻设备有没有异味;“摸”就是对各转动设备部件的轴承瓦座及电机、减速机等的温度进行检查;“听”就是听各转动设备的部件运转有无不正常声音。
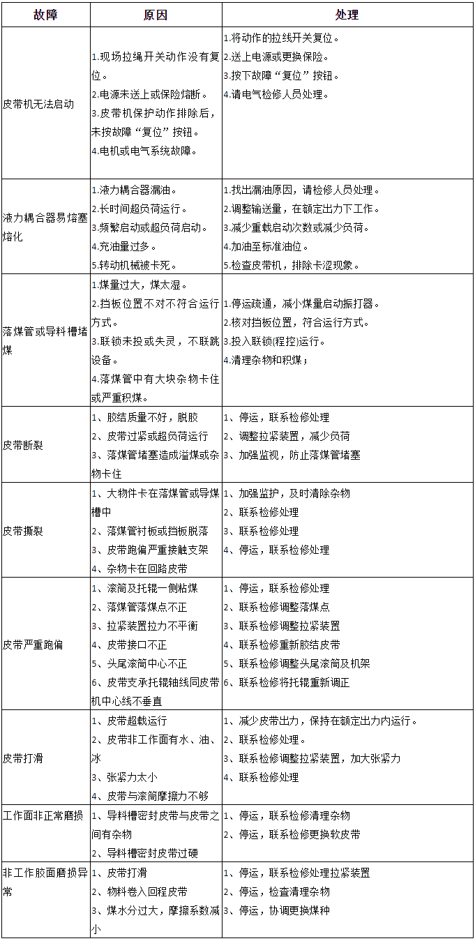
二、带式输送机常见故障及处理

(声明:版权归原作者或机构所有)