2026年01月30日 13:43:49 来源:浙江弘安传动有限公司 >> 进入该公司展台 阅读量:10
机床导轨主要有几种形式?数控机床导轨有几种形式?它们的各自特点是什么?哪种导轨的重切削特性更好?哪种导轨的动态特性更好?
我们从一个维修案例提出开始,一台立式加工中心,直线导轨、半闭环,在使用Φ20mm铣刀切削时X轴产生共振。一般半闭环机床产生共振的原因与数控系统及电气的相关性比全闭环机床要小得多,即便是电气故障也多产生于伺服驱动部分,现场工程师首先采用了排除法,将电机与机床脱开,电机运转正常没有震动,排除了电气损坏的可能性。接下来检查机械,最终发现 X 轴直线导轨磨损严重,个别滑块滚珠鳞皮剥离,导致导轨间隙过大,刀具旋削过程中机床共振。
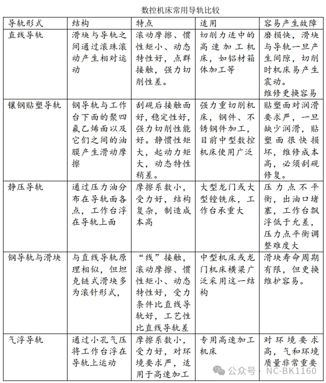
下图清晰的展示了直线导轨的结构特征,直线导轨是由导轨、滑块两个基本部分组成的,滑块与导轨之间的运动是依靠滚珠的滚动完成的,所以它的特点很像滚珠丝杠,惯性矩小、动态特性好、响应快。但是珠子与轨道的接触实际上是点群的接触,所以受力点不均匀,稳定性差,强力切削特性差。

数控机床导轨的其它形式还有镶钢贴塑导轨(适宜强力切削的中型数控机床)、静压导轨(适宜大型龙门式机床,大型镗铣床等)、以及钢导轨坦克链滑块导轨等。它们的结构不同,特点不同,在维修中的出现的问题不尽相同,处理的方式也不同。下面用表格的形式予以归纳。

来源:数控百科
(版权归原作者或机构所有)