2026年01月31日 09:06:51 来源:浙江弘安传动有限公司 >> 进入该公司展台 阅读量:4
操作者必须熟悉加工中心操作使用手册和机床性能,并经过有关立式加工中心的理和实习培训,通过考试及格取得上岗证,才具备操作立式加工中心的资格。
一、 开机前准备
1. 机床在每次开机或机床按急停复位后,首先回机床参考零位(即回零),使机床对其以后的操作有一个基准位置。
2. 装夹工件:
3. 工件装夹前要先清洁好各表面,不能粘有油污、铁屑和灰尘,并用锉刀(或油石)去掉工件表面的毛刺。
4. 装夹用的等高铁一定要经磨床磨平各表面,使其光滑、平整。码铁、螺母一定要坚固,能可靠地夹紧工件,对一些难装夹的小工件可直接夹紧在虎钳上。
5. 机床工作台应清洁干净,无铁屑、灰尘、油污。
6. 垫铁一般放在工件的四角,对跨度过大的工件须要在中间加放等高垫铁。
7. 根据图纸的尺寸,使用拉尺检查工件的长宽高是否合格。
8. 装夹工件时,根据编程作业指导书的装夹摆放方式,要考虑避开加工的部位和在加工中刀头可能碰到夹具的情况。
9. 工件摆放在垫铁上以后,就要根据图纸要求对工件基准面进行拉表,工件长度方向误差小于0.02mm,顶面X、Y方向水平误差小于0.05mm。对于已经六面都磨好的工件要校检其垂直度是否合格。
10.工件拉表完毕后一定要拧紧螺母,以防止装夹不牢固而使工件在加工中移位的现象。
11.再拉表一次,确定夹紧好后误差不超差。
12.工件碰数:对装夹好的工件可利用碰数头进行碰数定加工参考零位,碰数头可用光电式和机械式两种,碰当选方法有分中碰数和单边碰数两种,分中碰数步骤如下:
13.碰数方法:光电式静止,机械式转速450~600rpm。
14.分中碰数手动移动工作台X轴,使碰数头碰工件一侧面,当碰数头刚碰到工件使红灯亮时,就设定这点的相对坐标值为零;再手动移动工作台X轴使碰数头碰工件的另一侧面,当碰数头刚碰上工件时记下这时的相对坐标。
15.根据其相对值减去碰数头的直径(即工件的长度),检查工件的长度是否合符图纸要求。
16.把这个相对坐标数除以2,所得数值就是工件X轴的中间数值,再移动工作台到X轴上的中间数值,把这点的X轴的相对坐标值设定为零,这点就是工件X轴上的零位。
17.认真把工件X轴上零位的机械坐标值记录在G54~G59的其中一个里,让机床确定工件X轴上的零位。再一次认真检查数据的正确性。
18.工件Y轴零位设定的步骤同X轴的操作相同。
19.根据编程作业指导书准备好所有刀具。
20.根据编程作业指导书的刀具数据,换上要进行加工的刀具,让刀具去碰摆在基准面上的高度测量器,当测量器红灯亮时把这点的相对坐标值设定为零。
21.移动刀具到安全的地方,手动向下移动刀具50mm,把这点的相对坐标值再设定为零,这点就是Z轴的零位。
22.把这点的机械坐标Z值记录在G54~G59其中一个里。这就完成了工件X、Y、Z轴的零位设定。再一次认真检查数据的正确性。
23.单边碰数的也是按上面的方法碰工件X、Y轴的一边,把这点的X、Y轴的相对坐标值偏移碰数头的半径就是X、Y轴的零位,最后把一点X、Y轴的机械坐标记在G54~G59的其中一个里。再一次认真检查数据的正确性。
24.检查零点的正确性,把X、Y轴移动到工件的边悬,根据工件的尺寸,目测其零点的正确性。
25.根据编程作业指导书的文件路径把程序文件拷贝到电脑上。
26.加工参数的设定:
27.在加工中主轴转速的设定:
N=1000×V/(3.14×D)
注:N------主轴转速(rpm/min)
V------切削速度(m/min)
D-----刀具直径(mm)
加工的进给速度设定:
F=N×M×Fn
注:F------进给速度(mm/min)
M------刀具刃数
Fn-----刀具的切削量(mm/转)
每刃切削量设定:
Fn=Z×Fz
注:Z------刀具的刃数
Fz-----刀具每刃的切削量(mm/转)
二、 开机加工
1. 执行每一个程序的开始时必须认真检查其所用的刀具是否编程指导书上所指定的刀具。开始加工时要把进给速度调到最小,单节执行,快速定位、落刀、进刀时须集中精神,手应放在停止键上有问题立即停止,注意观察刀具运动方向以确保安全进刀,然后慢慢加大进给速度到合适,同时要对刀具和工件加冷却液或冷风。
2. 开粗加工时不得离控制面板太远,有异常现象及时停机检查。
3. 开粗后再拉表一次,确定工件没有松动。如有侧必须重新校正和碰数。
4. 在加工过程中不断优化加工参数,达加工效果。
5. 因本工序是关键工序,因此工件加工完毕后,应测量其主要尺寸数值与图纸要求是否一致,如有问题立即通知当班组长或编程员检查、解决,经自检合格后方可拆下,并必须送检验员专检。
6. 工件拆下后及时清洁机床工作台。
7. 加工类型:
8. 孔加工:
9. 钻加工:在加工中心上钻孔前一定要先用中心钻定位,再用比图纸尺寸小0.5~2mm的钻头钻孔,最后用合适的钻头精加工。
10.铰孔加工:对工件进行铰孔加工也是要先用中心钻定位,再用比图纸尺寸小0.5~0.3mm的钻头钻孔,最后再用铰刀铰孔,铰孔加工时注意控制主轴转速在70~180rpm/min内。
11.镗孔加工:对工件进行镗孔加工要先用中心钻定位,再用比图纸尺寸小1~2mm的钻头钻孔,然后用粗镗刀(或铣刀)加工到只剩下单边0.3mm左右的加工余量,最后用预先调好尺寸的精镗刀进行精镗,次精镗余量不能少于0.1mm。
12.直接数控(DNC)操作:
13.在DNC数控加工前要先装夹好工件,定好零位,设定好参数。
14.在计算机中打开要传数的加工程序进行检查,然后让计算机进入DNC状态,并输入正确加工程序的文件名。
15.在加工机床上按TAPE键和程序启动键,这时机床控制器出现闪烁的LSK字样。
16.在计算机上按回车键盘就可进行DNC传数加工。
三、 工人自检内容、范围
1. 加工者在加工前必须看清楚工艺卡内容,清楚知道工件要加工的部位、形状、图纸各尺寸并知道其下工序加工内容。
2. 工件装夹前应先测量坯料尺寸是否符合图纸要求,工件装夹时必须认真检查其摆放是否与编程作业指导书一致。
3. 在粗加工完成后应及时进行自检,以便对有误差的数据及时进行调整。自检内容主要为加工部位的位置尺寸。如:(1)工件是否有松动;(2)工件是否正确分中;(3)加工部位到基准边(基准点)的尺寸是否符合图纸要求;(4)加工部位相互间的位置尺寸。在检查完位置尺寸后要对粗加工的形状尺进行测量(圆弧除外)。
4. 经过粗加工自检后才进行精加工。精加工后工人应对加工部位的形状尺寸进自检:对垂直面的加工部位检测其基本长宽尺寸;对斜面的加工部位测量图纸上标出的基点尺寸。
5. 工人完成工件自检,确认与图纸及工艺要求相符合后方能拆下工件送检验员进行专检。
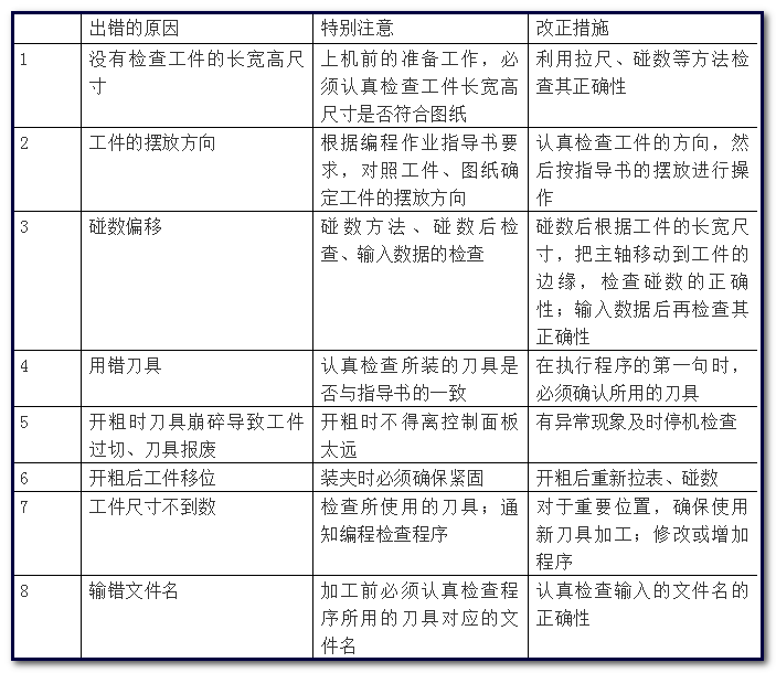
四、出错的原因、特别注意、改正措施列表
