2026年01月31日 09:37:39 来源:浙江弘安传动有限公司 >> 进入该公司展台 阅读量:2
导读:风机在实际运行发生的故障种类繁多,较为常见的故障是:轴承振动、轴承温度高、动叶卡涩、旋转失速和喘振。
1 风机轴承振动超标
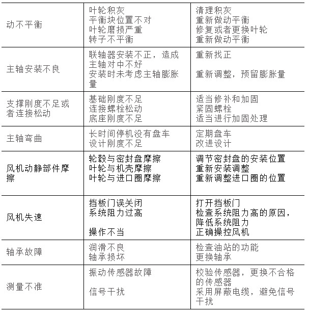
轴承振动超标是风机运行中的一种常见故障,风机振动会引起轴承和叶片损坏、螺栓松动、机壳和风道损坏等故障,严重危及风机安全运行。引起风机轴承振动超标的原因是多方面的,主要有:
(1)叶片非工作面积灰 这类缺陷常见于磨机引风机,现象主要表现为风机运行中振动突然上升。这是因为当气体进入叶轮时,与旋转叶片工作面存在一定角度,按流体力学原理,气体在叶片非工作面一定有旋涡产生,气体中灰粒在旋涡作用下会慢慢沉积到非工作面上。机翼型叶片易积灰。当积灰达到一定重量时叶轮旋转离心力作用将一部分大块积灰甩出叶轮。各叶片上积灰不可,能均匀一致,聚集或可甩走灰块时间不一定同步,结果叶片积灰不均匀导致叶轮质量分布不平衡,使风机振动增大。这种情况下,通常只需把叶片上积灰铲除,叶轮又将重新达到平衡,减少风机振动。实际工作中,通常处理方法是临时停机后打开风机机壳人孔门,检修人员进入机壳内清除叶轮上的积灰。但这样环境恶劣,存在不安全因素,造成机组非计划停运,检修时间长,劳动强度大。
(2)风道系统振动导致引风机振动 烟、风道振动通常会引起风机受迫振动,风机出口扩散筒随负荷增大,进、出风量增大,振动也会随之改变。反之,风机进风口进风面积不平均,如挡板开闭不统一,也会引起叶轮振动。
(3)动、静部分相碰引起风机振动 生产实际中引起动、静部分相碰的主要原因有:
① 叶轮和进风口(集流器)不在同一轴线上。
② 运行时间长后进风口损坏、变形。
③ 叶轮松动使叶轮晃动度大。
④ 轴与轴承松动。
⑤ 轴承损坏。
⑥ 主轴弯曲。
引起风机振动的原因很多,其他如联轴器中心偏差大、基础或机座刚性不够、原动机振动等。不同情况应采取不同处理方法。出现振动超标时,需加强监测并根据表现出来的振动特征,识别故障源并采取相应的措施,如更换叶轮、更换轴承、调整同轴度、紧固地脚螺栓、紧固定位螺栓等。

2 轴承温度高
导致风机轴承温度异常升高的原因有三类:润滑不良、冷却不够、轴承异常。
离心式风机轴承置于风机外,若是轴承疲劳磨损出现脱皮、麻坑、间隙增大引起温度升高,一般可以采用听轴承声音和测量振动等方法来判断,如是润滑不良、冷却不够原因则是较容易判断。而轴流风机轴承集中于轴承箱内,置于进气室下方,当发生轴承温度高时,在风机运行中,很难判断是轴承有问题还是润滑、冷却问题。实际工作中应先从以下几个方面解决:
①加油是否恰当。应当定期按要求给轴承箱加油。轴承加油后也会出现温度高的情况,主要是加油过多。这时现象为温度持续不断上升,到达某点后(一般比正常运行温度高10~15℃)就会维持不变,然后会逐渐下降。
② 冷却风机小,冷却风量不足。轴承箱没有有效冷却,轴承温度会升高,比较简单同时又节约厂用电的解决方法是轮毂侧轴承设置压缩空气冷却,当温度低时可以不开启压缩空气冷却,温度高时开启压缩空气冷却。
③ 确认不存在上述问题后再检查轴承箱。

3 其他故障

来源:北极星风电学社
(版权归原作者或机构所有)