2026年01月31日 10:32:20 来源:浙江弘安传动有限公司 >> 进入该公司展台 阅读量:1
一、概况
锚杆、锚索支护是巷道支护质量的主体,支护质量好坏直接影响到巷道的后续施工和使用,根据国家煤矿巷道支护技术规范要使用锚杆拉力计和锚索张拉仪对锚杆、锚索施工质量进行拉拔试验,为保证试验顺利实施及操作人员的安全,特编制本安全技术措施。
二、试验目的及技术要求
1、目的:锚杆、锚索拉拔试验的目的是判定巷道围岩的可锚性、评价锚杆、锚索、树脂药卷、围岩锚固系统的性能和锚杆、锚索的锚固力。试验必须在现场进行,使用的材料和设备与巷道正常支护相同。
2、仪器型号:
LDZ-300型锚杆拉力计
YCD18-200锚索张拉仪/MQ22气动矿用锚索张拉机具
3、技术特征:
LDZ-300型锚杆拉力计:
额定张拉力:300KN千斤顶额定压力:48Mpa
锚杆直径:Φ 16-24mm 仪表量程:0-320KN
活塞行程:60mm 机重:20kg
YCD18-200锚索张拉仪:
额定张力200KN额定压力:63Mpa
张拉行程:200mm
MQ22气动矿用锚索张拉机具:
额定张拉力300KN 额定压力:60MPa
锚索直径:15.24/17.8/18.9/21.6mm
张拉千斤顶活塞行程100mm仪表量程:0-340KN
机重:23.4kg
4、技术保证:
1)锚杆、锚索拉拔试验由生产技术科组织进行,试验时现场人员不得少于2人,并作好详细的原始记录,签字存档。
2)试验过程中,为保证试验的真实性,锚杆、锚索每次试验不少于1组,每组抽查数量不得少于3根,锚杆每组要分别在顶和两帮选取。
3)试验时要随时观察读数,保证准确可靠。
三、施工准备
1、进行锚杆、锚索拉拔试验现场后,应行“敲帮问顶”,顶帮悬浮矸石要及时处理。工作地点的杂物及时清理,保证退路畅通。
2、试验施工过程中,必须设专人观察顶板,发现顶板有隐患,必须立即停止作业,将所有人员撤至后面支护完好的安全地点待顶板稳定或经处理,确认安全后,方可继续施工。
3、锚杆拉力计锚索张拉仪采用人力运送,运送过程中,为防止设备被碰坏,必须先将设备绑扎好并保证牢靠,同时运送过程中必须密切注意防止拉力指示表意外损坏。
四、施工技术要求
1、锚杆拉拔力要求:
(1)根据GB/T35056-2018标准(即每300根或300根以下,取样不得少于3组,每组不得少于3根,(锚杆:顶部锚杆一根、两帮各一根)。为确保巷道支护施工质量,经矿务会研究决定每200根或200根以下,取样不得少于3组,每组不得少于3根。如果发现锚杆、锚索实际锚固力与设计值相差较大,发现不合格的锚杆、锚索应在其周围补打锚杆、锚索。
(2)同组锚杆、锚索锚固力或拉拔力的平均值,应大于或等于设计值。
(3) 同组单根锚杆的锚固力或拉拔力,不得低于设计值的90%。
2、工作过程:
(1)检查油量
打开液压泵的注油螺钉检查油量,次加油时应加满注液筒,连续工作中一般不加注油,必要补充时不要过量加油,以免造成卸载后千斤顶不能复位。
(2)操作
首先拧下空心千斤顶和液压泵上的防尘帽,用高压油管把空心千斤顶和液压泵连接起来再把压力表装上。
锚杆拉力计:拉杆接头拧到锚杆末端,套上支承筒,再套上空心千斤顶,使活塞端向外,最后拧紧大螺母。
拧紧卸压阀上下摇动手柄,用力要均匀,不要用力过猛,当压力表上的读数达到所要求的数值后,停止摇动手柄。
锚索张拉仪:空心千斤顶穿入锚索→开启油泵→卸压阀升压(顺时针转动)→供油(顺时针转动手柄千斤顶出缸)→自动锚紧→自动张拉→换向供油(逆时针转动手柄千斤顶回缸)→卸压阀卸压(逆时针转动)→退出空心千斤顶。
注意:液压泵必须摆成水平位置工作,试验完毕,应慢慢松开卸压阀,以免损坏压力表,待指针读数降到零,空心千斤顶活塞全部缩回,再把各部件从锚杆、锚索上卸下来,卸下高压油管,把防尘帽拧上。
3、使用注意事项
(1)严禁以甘油、刹车油、普通发动机油或水等作为液压油使用。
(2)使用时严禁超过额定压力值,同时为提高寿命,尽量避免千斤顶在过高的压力下工作。
(3)工具接头均为高压,因而一定要保护好,防止损坏,同时也不要用扳手扳油管上的接头扣压部分,防止扣压部分松动,使油管漏液报废。每次使用完毕,必须拧上防尘帽,并用干净的棉纱把该工具擦拭干净。
(4)必须经常清洗油管路,以保证正常工作并延长使用寿命。严禁用赃物堵在各个油路进出口。
(5)安装拉拔设备时,应使千斤顶与锚杆、锚索同心,避免偏心受拉。
(6)锚杆拉拔力试验时应?载匀速。
(7)无特殊需要,可不作破坏性试验,拉拔到设计拉力即停止加压。
(8)千斤顶应固定牢靠,并有必要的安全保护措施。
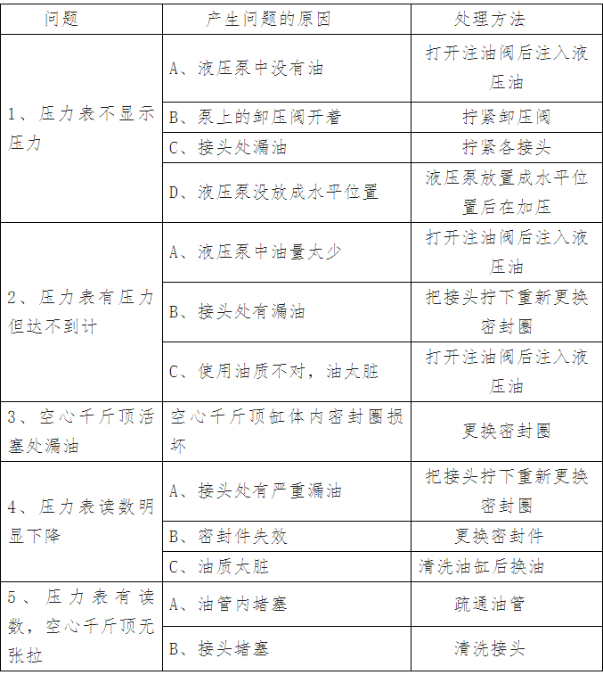
五、常见故障及排除
1、按照正常安装方法把各部件连接好,使压力表上显示的读数达到要求值之后,停止加压。常见问题及解决方法见下表:

六、施工安全技术措施
1、施工过程中,必须有专人随时检查和监视顶板和两帮情况,发现问题及时停止试验,待处理好确认安全无误后方可恢复,保证工作安全。
2、将锚杆拉力计和锚索张拉仪固定于顶板锚杆、锚索上时,操作人员必须拿稳拿好,紧固必须保证牢靠,并用铁丝将其与周边锚杆或锚网进行连接,防止脱落伤人。
3、拉拔试验的锚杆要选择丝扣外露不少于30mm的锚杆。
4、拉拔试验要选择围岩较稳定的部位,拉拔前要对试验部位围岩进行敲帮问顶工作,顶帮悬浮矸石要及时处理,保证试验人员的安全。
5、工作场所必须清除障碍物,使泵能够安全操作,确保施工安全。工作场所必须无油渍或腐蚀性物质,远离热源和火花。
6、拉拔锚杆、锚索组数、根数选择要均匀地错开,严禁在同一周圈作两根以上的拉拔试验。
7、拉拔前锚杆拉力计连接杆接头丝套和锚杆丝扣戴满且紧固,严禁使用损坏丝扣的锚杆作试验。 试验前必须详细检查各连接部位,防止试验过程中脱落伤人。
8、拉拔锚杆、锚索时,若需登梯作业时,梯子要架设稳固。
9、试验前,所有人员要避开拉拔锚杆、锚索的周围2m内及锚杆正面严禁有人停留作业和进行其他作业。
10.拉拔前要认真检查拉拔器械的油管连接情况,压力表是否工作正常及各部位是否灵活可靠。
11、拉拔操作时要均匀加压,时刻注意观察表针情况,达到要求压力即可,严禁超出设计压力作破坏性试验。 拉拔时要设专人密切观察拉拔部位附近围岩变化,发现异常时立即停止拉拔试验。
12、试验过程中要随时检查仪器及被试验锚杆、锚索情况,发现异常时应及时停止工作,待查明原因并处理后,再恢复正常工作。
13、试验完毕后,在由试验锚杆、锚索上拆除仪器时,拆除工作必须两人配合,防止坠落伤人。
14、综掘巷道做锚杆、锚索拉拔力试验前,必须先将综掘机截割头落至巷道底板并罩好防护罩,然后将综掘机闭锁,并指派专人看管,严禁有人送电。
15、试验完毕后,作业队组必须及时将试验锚杆使用气动手持式钻机或力矩扳手拧紧,确保扭矩达到300N·m,不合格的锚杆、锚索重新进行补打。
16、试验完毕后,要将机具妥善安放在专用容器内,以免损坏。
17、试验完毕后对锚杆、锚索拉拔结果作好详细的原始记录,并签字存档。
来源:煤矿家园
(版权归原作者或机构所有)