2025年12月31日 09:08:14 来源:深圳市晶诺威科技有限公司 >> 进入该公司展台 阅读量:13
在无源晶振起振电路设计时,我们应当注意以下三点:

如果在无源晶振振荡电路中对地电容(外接电容)与无源晶振本身负载电容(CL)没有做到匹配,可能导致振荡频率与设计频率(目标频率)之间产生偏差,即我们所说的“频偏”。

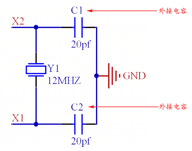
在无源晶振振荡电路中,晶振负载电容、杂散电容与对地电容之间的关系示意图如下:

注:
1、 CL: 无源晶振的负载电容。
2、CS: 指杂散电容,包括IC内部的杂散容值、电路板布线间的电容量、PCB板各层之间的寄生电容等。3、C1 和 C2:分别指无源晶振在电路应用中的两颗对地电容。

除非在无源振荡电路中提供足够的负电阻(即负性阻抗,(英文名称:Negative Resistance),-R),否则可能造成无源晶振启动时间延长,或无源晶振不起振。为避免该情况发生,请在电路设计时提供足够的负性阻抗。
在无源晶振的实际电路应用中,若要获得稳定的振荡电路,振荡IC的负性阻抗(-R)至少应为晶振的5倍以上,即值|-R|>5R。举例来说:如果晶振电路阻抗总值为30Ω,那么IC的负性阻抗至少为-150Ω,这样才可以保障振荡回路之稳定性。
负性阻抗的测试方法是:在无源晶振输出端串接一个可变电阻,可变电阻调至最小,接通电源让电路正常动作,调整可变电阻,将之调大,直至振荡器不起振,确定不起振后,再将可变电阻调小,观测波形,持续将可变电阻调小到振荡器开始振荡波形正常后,关闭电源,再打开电源,若振荡器依旧可以起振,这时把可变电阻上的阻抗值加上晶振的电阻值即为负性阻抗值。

激励功率(英文名称:Drive Level)说明无源晶振起振所需电功率,其计算公式如下:
激励功率 ( P)= i ^2 • Re
其中 i 表示经过无源晶振的电流,Re 表示无源晶振的有效电阻,而且 Re=R 1 (1+Co/C L ) 如果激励功率 (P)超出指定范围,振荡频率就会漂移。原因是当一个超过指定范围的输入驱动会在晶体上引发应力,导致温度上升。我们把这种现象称之为“过驱”。“过驱”不仅容易造成晶振“频偏”,同时可能引发晶片损坏,造成晶振停振。即使这种严重现象没有即可发生,也会带来晶振老化率提升,输出频率趋于不稳定等不良现象发生。相对而言,若激励功率不够,无源晶振则不易起振或不起振。
通常无源贴片晶振激励功率设计参数为10μW ,值为100μW。
拓展阅读:增加两颗外接电容的作用
1、增加频率稳定
在不同的工作条件下,如电源电压波动或者温度变化,增加两颗电容可以提供更好的谐振频率。
2、补偿频率公差
无源晶振的标称负载电容,通常是一个范围,并非固定值,增加两颗电容可以灵活的调整实际的负载电容,适当补偿频率公差。
3、灵活设计电路
增加两颗电容使电路设计更灵活,工程师可根据实际应用需求来调整谐振回路的特性。